APRESENTAÇÃO
O presente Guia sobre Enfrentamento à Morbimortalidade por Acidentes de Trânsito tem como objetivo apoiar e orientar os gestores e técnicos das Secretarias Estaduais de Saúde na elaboração de um Plano de Ação Estadual de Enfrentamento à Morbimortalidade por Acidentes de Trânsito, e, consequentemente, produzir a redução do número desses eventos por meio de uma gestão solidária de segurança viária baseada em evidências.
|
|
Em Relatório sobre a Situação Mundial da Segurança no Trânsito, a Organização Mundial de Saúde (OMS) apresentou dados alarmantes sobre as lesões e mortes decorrentes dos acidentes de trânsito: o Brasil situa-se entre os 10 países que apresentam os mais elevados números de óbitos por acidentes de trânsito, e estes são responsáveis também por sequelas físicas e psicológicas, principalmente entre a população jovem e em idade produtiva.
Em 2015, o Brasil sediou a 2ª Conferência de Alto Nível sobre Segurança no Trânsito – Tempos de Resultados, que teve a participação da alta cúpula dos países-membros da Organização das Nações Unidas (ONU), como também de representantes de organizações internacionais, regionais e sub-regionais, organizações não governamentais, instituições acadêmicas, setor privado, órgãos filantrópicos e corporativos. Este evento trouxe como resultados das trocas e discussões a elaboração da Declaração de Brasília que posteriormente foi endossada durante a Assembleia Mundial da Saúde e Assembleia das Nações Unidas em 2016. Essa declaração apresenta algumas recomendações para implementar os compromissos de redução de mortes e lesões no trânsito previstos na Década de Ação das Nações Unidas para a Segurança no Trânsito 2011-2020 e com a implementação plena e oportuna do Plano Global para a Década de Ação (Declaração de Brasília, 2015). Nessa 2ª Conferência, foi reafirmado que muitas das causas das lesões e mortes estão relacionadas aos determinantes sociais de saúde (PAVARINO, 2016).
Dessa forma, a Declaração de Brasília prioriza a segurança de pedestres, ciclistas, motociclistas e usuários de transporte público; ressalta ainda, a necessidade de se promover a mobilidade e os modos sustentáveis de transporte, elementos fundamentais para um trânsito eficiente e seguro.
Após estabelecida a Década de Ação para a Segurança Viária estabelecida pela ONU, no Brasil em 2010, o Projeto Vida no Trânsito (PVT), hoje Programa do Ministério da Saúde (MS), vem intensificando as ações de apoio às capitais e aos demais municípios que têm interesse em implementar o PVT localmente considerando suas necessidades locais (SILVA et al., 2013).
Nesse sentido, em agosto de 2016, os secretários estaduais da Saúde reuniram-se e decidiram aprofundar a discussão sobre os acidentes e a segurança no trânsito e seus impactos sobre o sistema e os serviços de saúde. Com a finalidade de contribuir para esse enfrentamento, elaboraram um documento-proposta a ser encaminhado à Presidência da República. Em abril de 2017, foi realizado pelo Conass um Seminário Internacional de Segurança Viária, que foi um marco para que a discussão sobre essa pauta seja mais intensificada nos estados.
O Seminário teve como objetivo “conhecer as estratégias e ações adotadas por diferentes países para se promover a segurança no trânsito e, consequentemente, reduzir os acidentes, sua mortalidade e morbidade, correlacionando-as com as medidas já adotas no Brasil” (CONASS, 2017 p. 11).
Desse modo, o Conass apresenta este material no intuito de facilitar a estruturação de um Plano de Ação Estadual de Enfrentamento à Morbimortalidade por Acidentes de Trânsito.
1. INTRODUÇÃO
Os Acidentes de Transporte Terrestre (ATT), no ano de 2013, ocasionaram, em todo o mundo, 1,25 milhão de mortes, o que representou mais de 3.400 mortes por dia e correspondeu a 12% do total de mortes segundo a OMS. Cabe destacar que os ATT são a primeira causa de morte entre jovens de 15 a 29 anos de idade e deixam cerca de 50 milhões de vítimas não fatais ou incapacitadas a cada ano. Para a OMS, os ATT constituem grave problema mundial decorrente do impacto na morbimortalidade, particularmente na população mais jovem, predominantemente do sexo masculino. Estes agravos trazem sérios problemas psicológicos, sociais, econômicos, previdenciários, ambientais e no âmbito do setor saúde. Em 2013, as mortes e lesões no trânsito foram responsáveis por um custo global de 3% do Produto Interno Bruto (PIB), esse percentual atingiu 5% do PIB em países com renda baixa e média (WHO, 2015).
A OMS também reconhece a complexidade dos ATT e a necessidade de se ampliarem as ações dirigidas à vigilância, à prevenção e ao seu controle, no sentido de assumir outros processos sociais como determinantes aliadas ao conceito da Promoção da Saúde WHO (2015).
Cabe ressaltar que estamos na Década de Ação das Nações Unidas para a Segurança no Trânsito, definida na Assembleia Geral das Nações Unidas. Em 2010, foi estimado que nesta década seriam salvas 5 milhões de vidas até 2020. Na sequência, essa meta foi pautada pelos Objetivos de Desenvolvimento Sustentável (ODS), em que os chefes de estados se comprometeram com a meta de redução de 50% das mortes geradas pelos acidentes de trânsito até o ano de 2020 (WHO, 2013).
Em que pese o relatório da OMS de 2015 ter constado que o número de mortes por lesões no trânsito se estabilizou desde 2007, os dados apontam que, em 2013, o Brasil surgiu em terceiro lugar em número de óbitos por ATT, ficando atrás da China e Índia, seguido por Estados Unidos e Rússia. Porém, entre esse grupo, o Brasil apresentava a maior taxa de mortalidade, com 23,4 óbitos por 100 mil habitantes (WHO, 2015).
Dados dos ATT no Brasil os apontam como a segunda causa de mortalidade, entre as causas externas (violências e acidentes), sendo suas principais vítimas jovens e adultos de 15 a 39 anos de idade. Em 2013, o Sistema de Informação de Mortalidade (SIM) registrou 45.099 óbitos e 228.400 internações por ATT que geraram um custo de R$303,5 milhões para o Sistema Único de Saúde (SUS) (BRASIL, 2015a).
O Instituto de Pesquisa Econômica Aplicada (Ipea), vinculado ao Ministério do Planejamento, Orçamento e Gestão (MPOG), por meio de estudos estimou que:
[…] os custos por acidentes de trânsito nas rodovias federais brasileiras em 2014, em R$ 12,3 bilhões, sendo que 64,7% desses custos estavam associados às vítimas dos acidentes, como cuidados com a saúde e a perda de produção devido às lesões ou à morte, e 34,7% estavam relacionados aos veículos, como danos materiais e perda de cargas, além dos procedimentos de remoção dos veículos acidentados. (IPEA, 2015, p.186)
Nesse sentido, em 2014, os custos dos acidentes nas rodovias estaduais e municipais foram estimados entre R$ 24,8 bilhões a R$ 30,5 bilhões (IPEA, 2015). O problema das lesões e mortes no trânsito é multifatorial, resultante da combinação de fatores relacionados às vias, ao ambiente, aos veículos, aos usuários e ao modo como eles interagem.
Um dos fatores vinculados a essa situação é o aumento da frota de veículos, como resultado das transformações industriais das últimas décadas, os quais, combinados com a alta frequência de comportamentos inadequados no trânsito, a vigilância insuficiente e descontínua, são responsáveis por boa parte das mortes precoces e a principal causa de traumatismos, sequelas e incapacidades no Brasil (BRASIL, 2017).
A partir de 2010, o Brasil integra-se à iniciativa internacional conhecida como Road Safety in 10 Countries (RS10), instituindo, assim, o Projeto Vida no Trânsito (PVT) cuja base são ações interministeriais, sendo coordenado pelo MS como resposta do setor saúde ao Plano da Década de Ações das Nações Unidas para Segurança no Trânsito 2011 a 2020:
[…] O Projeto Vida no Trânsito tem como propósito enfrentar a grave situação dos acidentes de trânsito no país, a partir de ações nacionais, estaduais e municipais com o objetivo de desenvolver e aprimorar estratégias de segurança no trânsito bem-sucedidas, capazes de serem apropriadas por municípios e estados. O Projeto é mais uma estratégia dentro do conjunto de intervenções que farão parte do Plano Nacional da Década de Ações de Segurança Viária decretada pela ONU. (SILVA et al., 2013, p. 532)
Dessa forma, inicialmente projeto, agora já denominado Programa Vida no Trânsito (PVT), fez parte da iniciativa internacional RS 10 como uma das estratégias para enfrentar a violência no trânsito com ações nacionais, estaduais e municipais de qualificação e integração das informações e na elaboração, na execução e no monitoramento dos planos municipais integrados de ação focados nos principais fatores de risco (BRASIL, 2015b)
Com o intuito e ampliar o PVT no âmbito dos estados, o Conass apresenta, de forma sistemática, o presente Guia, com base na expressão (℮-Transitar):
| ℮-TRANSITAR | CONTEÚDOS |
| ℮- | Esfera Estadual e a função de Coordenador |
| T | Trabalhar de forma sistêmica na elaboração de diagnóstico situacional sobre acidentes de trânsito, segurança viária – análise da situação de risco |
| R | Reconhecimento de estudos, regras, normativas que auxiliam no entendimento e no enfrentamento do problema. |
| A | Ações e estratégias de prevenção de acidentes no trânsito e Promoção da Saúde no trânsito – Mobilidade Urbana Sustentável |
| N | Nortear ações dos gestores e técnicos para atuarem no Programa Estadual Vida Trânsito: e-Transitar |
| S | Sensibilizar governadores, representantes do Poder Legislativo, Executivo e Judiciário, gestores da saúde, dos órgãos de trânsito, da educação, de comunicação, demais atores estratégicos (comunidade, organizações não governamentais (ONGs), iniciativa privada e outros) |
| I | Instituir Grupo ou Comitê Estadual Interinstitucional de Prevenção dos Acidentes de Trânsito por meio de ato normativo do governador objetivando institucionalizar o comitês locorregionais ou subcomissões (de dados, de fiscalização, de engenharia, de educação e de comunicação) |
| T | Trabalhar utilizando indicadores selecionados que auxiliem os processos de monitoramento e avaliação |
| A | Apoiar tecnicamente os gestores municipais, para atuarem no enfrentamento à violência no trânsito propiciando desenvolvimento de ações estratégicas e disseminação suas práticas no estado |
| R | Realizar a gestão do Plano de Ação Estadual de enfrentamento a Violência no Trânsito (℮-TRANSITAR), pactuado com os gestores e com sociedade |
Dessa forma, a iniciativa deste Guia tem como objetivo apoiar os secretários estaduais de Saúde na implantação do Programa Estadual de Vida no Trânsito, tendo como base os conteúdos do roteiro para a construção do Plano de Ação Estadual de Enfrentamento à Morbimortalidade por Acidentes de Trânsito ℮-TRANSITAR, potencializando os instrumentos de gestão e propiciando maior eficiência na gestão dos agravos e da situação vinculada à violência no trânsito.
2. JUSTIFICATIVA
Há vários anos, tanto as Nações Unidas como seus Estados-Membros reconhecem as lesões e mortes causadas pelo trânsito como um problema de saúde pública. Entretanto, foi na década passada que o tema começou a ganhar o protagonismo que merece entre os assuntos mais urgentes que figuram nos programas mundiais para a saúde e o desenvolvimento internacionais (OMS, 2013).
Sendo assim, as lesões provocadas por acidentes de trânsito impõem pesado ônus às famílias, às comunidades, aos serviços de saúde e à economia dos países com impacto da ordem de 1% a 2% do seu produto nacional bruto. Portanto, o aumento da motorização, em particular nos países em desenvolvimento, leva a crer que, se as tendências não forem controladas, nos próximos 20 anos as lesões por colisão no trânsito aumentarão consideravelmente em quase todas as regiões do mundo (OMS, 2007).
É patente que quase a totalidade das vítimas do trânsito são acometidas na fase economicamente ativa e a maioria dos acidentes envolve motocicletas, abarcando, assim, em sua maioria, os próprios condutores.
Mesmo com essa dimensão, o problema do trânsito não é tratado em muitos países com a compreensão necessária ao assunto, faltando conscientização dos gestores, da população e, geralmente, as leis e medidas de fiscalização são inadequadas.
Isso de certa forma justifica a situação do Brasil, que ocupa a quinta posição no ranking de países com maior índice de acidentes de trânsito em todo o mundo, de acordo com a OMS. Dados do boletim especial do Seguro DPVAT revelam que ocorreu aumento de 41% nas indenizações pagas em 2017, em relação ao ano de 2008. De um total de 4.522.895 indenizações pagas, por acidentes de trânsito em todo o Brasil, nos dez anos compreendidos entre 2008 e 2017, 504 mil foram por morte, 3,137 milhões por invalidez permanente e 881,6 mil por despesas médicas (EBC, 2018).
Dados oriundos do Saúde Brasil (2017) revelam o perfil das internações e dos óbitos por ATT no Brasil, apresentam os gastos com internações, analisam a tendência e estimam taxas de mortalidade por ATT, pontos que apresentamos em um mosaico de informações estratégicas descritos sucintamente a seguir na figura 1.
Figura 1: Dados dos acidentes de transporte terrestre no Brasil.
Fonte: Adaptado pela autora do Saúde Brasil – 2015/2016 (Brasil, 2017).
Porém, é importante destacar que algumas iniciativas exitosas, à luz do Relatório Mundial sobre Prevenção de Traumatismos Causados no Trânsito, lançado em 2004 pela OMS e pelo Banco Mundial, constataram melhorias no gerenciamento da segurança viária, com consequente diminuição significativa do número de óbitos e lesões por acidente nos países industrializados que implantaram uma política ativa em matéria de segurança no trânsito (OPAS, 2012a).
O referido Relatório enfatiza que as medidas de prevenção de lesões por acidentes de trânsito adotadas pelos países precisam fundamentar-se em dados científicos e ser culturalmente apropriadas e testadas localmente. Esse relatório chama a atenção para algumas estratégias bem-sucedidas e de baixo custo para enfrentar os principais fatores de risco de lesões em acidentes de trânsito a saber:
- Promulgar leis que tornem obrigatórios a instalação e o uso, por todos os ocupantes de veículos, de cintos de segurança e de dispositivos específicos para crianças;
- Exigir o uso de capacete por todos os usuários de motocicletas;
- Estabelecer e controlar o respeito a baixos limites de alcoolemia;
- Fixar e controlar limites de velocidade; e
- Manter as infraestruturas viárias existentes em bom estado, de forma a aumentar as condições de segurança (OMS, 2007 p. XV)
Fica patente que o desenvolvimento de boas práticas no gerenciamento da segurança viária e a adoção dessas intervenções em um número maior de países, tomando como base diferentes contextos, destaca-se como caminho adequado.
No intuito de intensificar esses esforços, a Assembleia Geral das Nações Unidas aprovou, em 2004, a Resolução n. 58/289 sobre “Melhoria da segurança viária mundial”, que enfatizou a importância da colaboração internacional no campo da segurança no trânsito, exigindo maior atenção e mais recursos para a crise mundial de segurança no trânsito (OMS, 2007).
Cabe também um destaque à Resolução n. A58/L.60, aprovada em outubro de 2005, reafirmando o compromisso das Nações Unidas com essa questão, encorajando os Estados-Membros a colocarem em prática as recomendações do Relatório Mundial sobre Prevenção de Traumatismos Causados no Trânsito, e destacando como positivas as iniciativas de colaboração em segurança no trânsito empreendidas no sentido de implementar a Resolução n. 58/289 (OMS, 2005).
Aspecto relevante diz respeito à identificação do desenvolvimento de programas sobre álcool e direção como uma medida comprovadamente eficaz para reduzir o número de óbitos e lesões nas vias públicas. Dessa forma, em 2004, a OMS definiu a Segurança no Trânsito como tema do Dia Mundial da Saúde, realizando ações em mais de 130 países, promovendo a criação de novos programas de segurança viária e aperfeiçoando projetos em andamento (OMS, 2007).
3. METODOLOGIA
O presente Guia foi construído a partir da observação de 10 passos detalhados a seguir na na expressão ℮-TRANSITAR. Desta forma, o Conass propõe o estabelecimento de uma agenda para o enfrentamento à morbimortalidade por acidentes de trânsito, com destaque ao papel da esfera estadual, como coordenadora do processo.
Vale considerar, que este processo remete a alguns aspectos a serem considerados e que guardam relação com: visão de fluxo, do processo, da mobilidade, da cooperação, da articulação intersetorial, do diálogo, de construção de parcerias e de aprendizado.
Para tanto, utilizaremos cada letra que compõe a palavra ℮-TRANSITAR como expressão das ações e estratégias para a orientação na construção dos passos deste Guia.
4. ℮-TRANSITAR
| ℮– |
A Esfera Estadual e a função de Coordenação
A Esfera Estadual é representada pelas 26 Secretarias de Estado da Saúde e do Distrito Federal e que são representadas pelo Conass, entidade de direito privado, sem fins lucrativos, que se pauta pelos princípios que regem o direito público e que congrega os secretários de Estado da Saúde e seus substitutos legais, como gestores oficiais das Secretarias de Estado da Saúde (SES) dos estados e do Distrito Federal. O Conass foi criado em 3 de fevereiro de 1982 e tem sede em Brasília, Distrito Federal.
A entidade está regulamentada com base no artigo 14 B da Lei n. 8.080/1990, artigo 1º, § 3º da Lei n. 8.142/1990, que dispõe sobre a organização e o funcionamento do Conselho e da Conferência de Saúde, reconhecendo-se como entidade de representação dos secretários estaduais de saúde no Conselho Nacional de Saúde (CNS). Tem como missão, segundo seu estatuto, articular, representar e apoiar as SES no âmbito do SUS, promover a disseminação da informação, produção e difusão do conhecimento, inovação e incentivo à troca de experiências (CONASS, 2017).
Sendo assim, cabe às SES, com base na análise da situação de saúde, com ênfase nas características dos problemas estaduais vinculados ao trânsito, construir agenda proativa e articulada aos instrumentos de gestão do SUS.
| T |
Trabalhar de forma sistêmica na elaboração de diagnóstico situacional sobre acidentes de trânsito, segurança viária – análise da situação de risco
Neste tópico, busca-se enfatizar a elaboração de diagnóstico situacional sobre acidentes de trânsito, segurança viária, análise da situação de risco, por meio de um conjunto de informações que proporcione ao gestor estadual a condição de delinear o perfil do problema em seu território e em sua gestão por meio de marcadores estratégicos. Esse diagnóstico será construído a várias mãos por meio de uma visão sistêmica da situação.
Incialmente cabe destacar que o problema vinculado aos acidentes de trânsito é multicausal, resultando da associação de aspectos relacionados ao ambiente, às vias públicas, aos veículos, às pessoas e ao modo como esses aspectos interagem.
Com base nos estudos apresentados no Saúde Brasil, o número de óbitos por ATT, ocorridos de 2000 a 2014, apresentou crescimento de 51,1%, de 29 mil para 43,8 mil óbitos, com Variação Média Anual (VMA) de 3%. Destacam-se os óbitos de motociclistas que quintuplicaram, de 2.492 para 12.652 óbitos (VMA: 12,3%). Para ocupantes de veículos, o número de óbitos elevou-se de 6.057 para 11.486 óbitos (VMA: 4,7%). Também houve crescimento da frota total de veículos (VMA: 7,9%), bem como de motocicletas (VMA: 13,2%) e de carros, caminhonete, veículos de transporte pesado e ônibus (VMA: 6,6%) (BRASIL, 2017).
Importante referir uma inversão no que tange às características das vítimas. Em 2000, as principais vítimas fatais foram pedestres (30%); em 2014, passaram a ser os motociclistas (28,9%), nos dois anos, as principais vítimas foram do sexo masculino (>80%) e de 20 a 39 anos de idade (44%). Sendo assim, em 2014, a taxa de mortalidade de motociclistas apresenta-se como a mais elevada (6,2 óbitos/100 mil habitantes), seguida pelos ocupantes de veículos (5,5 óbitos/100 mil habitantes). Os motociclistas são as principais vítimas entre os óbitos (28,9%) e internações (54,7%) (BRASIL, 2017).
O risco de morte entre homens motociclistas foi 8,6 vezes daquele observado em mulheres motociclistas. Na faixa etária de 20 a 39 anos de idade, o maior risco de morte foi de motociclistas (10,9 óbitos/100 mil habitantes), seguido por ocupantes de veículos (7,7 óbitos/100 mil habitantes) […] (BRASIL, 2017 p. 191)
Destacadamente, a velocidade excessiva é importante fator de risco de lesões causadas pelo trânsito, contribuindo tanto para o risco, como para as consequências de um acidente: quanto maior a velocidade média do trânsito, maior a probabilidade de um acidente acontecer, como exposto no diagrama acima.
Dados da OMS estimam que quase 2 milhões de pessoas devem morrer no trânsito em 2020, e serão 2,4 milhões em 2030, caso não se invista em campanhas que ampliem a conscientização das pessoas com relação à gravidade do acidente de trânsito, que já chega a ser a 5ª maior causa de mortalidade. Destacadamente, uma das medidas mais eficazes está relacionada à redução da velocidade em vias públicas e autopistas, como mostra o esquema abaixo.[1]
Figura 2: Cities Safer by Design (2005)
Fonte: Cities Safer by Design (2005).
Mesmo não sendo uma atividade a ser coordenada pela gestão das SES, trabalhar junto com os setores responsáveis para implementar medidas eficazes de gestão da velocidade, como a definição e aplicação de leis referentes aos limites de velocidade, torna-se necessário para o sucesso de medidas de enfrentamento à violência no trânsito.
A operacionalização da Agenda 2030 para o Desenvolvimento Sustentável, a estrutura de desenvolvimento que substitui os Objetivos de Desenvolvimento do Milênio (ODM) e parte dos resultados alcançados no âmbito dos ODM (11), pois, em que pese o tema da segurança no trânsito não constar nos ODM, as metas de segurança no trânsito foram incorporadas a nova Agenda 2030. No conjunto dos 17 ODS e suas 169 metas, destacam-se duas metas relacionadas com a segurança no trânsito, uma dentro do Objetivo 3 (relativo à saúde) e outra dentro do Objetivo 11 (sobre o transporte sustentável em cidades e assentamentos humanos) (ONU, 2015).
Segundo a Opas (2018), as metas dos ODS relacionadas ao tema do trânsito possibilitam políticas de segurança no trânsito, com destaque para:
- A meta do ODS 3.6, até 2020, “reduzir pela metade as mortes e os ferimentos globais por acidentes em estradas” as mortes no trânsito até 2020, é muito mais rigorosa do que a meta de 2020 estabelecida para a Década de Ação das Nações Unidas para a Segurança no Trânsito que se limita a estabilizar ou diminuir os óbitos decorrentes das lesões no trânsito.
- A meta do ODS 11.2, que até 2030 com mais 10 anos para atingimento da meta, propõe “proporcionar o acesso a sistemas de transporte seguros, acessíveis, sustentáveis e a preço acessível para todos, melhorando a segurança rodoviária por meio da expansão dos transportes públicos, com especial atenção para as necessidades das pessoas em situação de vulnerabilidade, mulheres, crianças, pessoas com deficiência e idosos”.
As metas fazem que se volte a atenção para a política de segurança no trânsito, reconhecendo a relevância desse tema para a saúde das pessoas e para o desenvolvimento mundial de maneira mais abrangente, reforçando a necessidade de que os países e a comunidade internacional priorizem a ação para atingir os resultados se possível até antes do período dos ODS. As metas foram selecionadas considerando fundamentação científica para que, de fato, funcione na prática, considerando as experiências bem-sucedidas em diversos países (OPAS, 2018).
De acordo com a OMS (2011), algumas estruturas analíticas podem ser utilizadas para identificar os fatores de risco envolvidos nas lesões causadas pelo trânsito: a abordagem da Saúde Pública, a Matriz de Haddon e a abordagem sistêmica.
Como forma de auxiliar na construção de agenda para o delineamento de ações no âmbito da Saúde Pública, a OMS (2011) propõe o uso de uma estrutura analítica genérica, a fim de tratar um conjunto amplo de problemas de saúde e doenças, incluindo lesões e violências. Ressalta-se que a proposta tem como finalidade qualificar a tomada de decisão durante todo o processo, a partir da identificação do problema até a implementação de uma intervenção, por meio Plano Nacional de Saúde (2016-2019), envolvendo a determinação da magnitude do problema por meio de sua identificação; a identificação de suas causas e fatores de risco; a avaliação das medidas a serem tomadas e, por fim, os aspectos inerentes à execução das intervenções, conforme exposto no esquema da figura 3.
Figura 3: Abordagem da Saúde Pública
Fonte: OMS – Prevenção de lesões causadas pelo trânsito: Manual de Treinamento (2011).
É importante enfatizar que cada uma das quatro etapas guarda relação direta com a outra, sendo necessário sincronismo e sinergia no desenvolvimento de suas ações, propiciando, assim, a construção de uma agenda proativa no que tange ao enfrentamento da violência no trânsito.
|
|
A Matriz de Haddon é ferramenta analítica que auxilia a identificar todos os fatores associados a uma colisão. Identifica os fatores de risco antes da colisão, durante a colisão e após a colisão, em relação a pessoa, veículo e ambiente. Assim que os diversos fatores associados são identificados e analisados, podem ser adotadas e priorizadas medidas adequadas para serem aplicadas em períodos de curto e longo prazo. Esta Matriz (Quadro 1) propõe três fases: a) antes da colisão; b) colisão; e c) após a colisão. Para cada fase, devem ser planejadas intervenções considerando o fator humano, o veículo e ambiente (OMS, 2011).
Quadro 1: Matriz de Haddon
| FASE | FATORES | |||
| Humano | Veículos e equipamentos | Ambiente | ||
| Antes da colisão
|
Prevenção da colisão | Informações Atitudes Diminuição das capacidades Aplicação da Lei | Condições mecânicas Luzes Freios Dirigibilidade Gestão da velocidade Desenho e traçado da via Limites de velocidade Elementos de segurança dos pedestres | Condições mecânicas Luzes Freios Dirigibilidade Gestão da velocidade Desenho e traçado da via Limites de velocidade Elementos de segurança dos pedestres |
| Colisão | Prevenção de lesões durante a colisão | Uso de dispositivos de proteção Diminuição das capacidades | Cinto de segurança Capacete e outros equipamentos de proteção
Desenho do veículos antichoques |
Elementos de proteção ao longo da via |
| Após a colisão | Preservação da vida e redução de incapacidades | Noções de primeiros socorros Acesso à atenção à saúde | Facilidade de acesso Risco de incêndio | Facilidade para o resgate Congestionamentos |
Fonte: OMS – Prevenção de lesões causadas pelo trânsito: manual de treinamento, 2011, p.24.
A abordagem sistêmica é construída com base nas ideias de Haddon, que considera as interações entre diferentes componentes, busca identificar e corrigir as principais origens dos erros, ou deficiências no desenho viário que colaborem com acidentes que resultem em lesões ou mortes, bem como com abrandar a gravidade e o resultados das lesões.
Nessa abordagem, a análise de risco é realizada separando o usuário da via, o veículo e o ambiente da via. Os elementos desses sistemas incluem veículos, vias e seus usuários, juntamente com o entorno físico, social, econômico e culturais. Portanto, por ter múltiplas causas, exige uma abordagem integral dos Determinantes Sociais.
Destacamos, a seguir, alguns achados trabalhados por meio da publicação Salvar VIDAS (OPAS, 2018), que traz aspectos que servem de base para os gestores delinearem seus planos e incorporarem aos instrumentos de gestão do SUS.
- A título de exemplificação destacamos assim, algumas soluções sugeridas:
Na Gestão da velocidade:
|
A título de exemplificação, destacamos as intervenções vinculadas ao atendimento traumatológico que depende prioritariamente do tempo, pois um atraso de minutos pode fazer a diferença entre a vida e a morte de uma vítima.
As taxas de letalidade das lesões graves são drasticamente maiores nos países de baixa e média renda do que nos países de alta renda com sistemas de atendimento de emergência bem desenvolvidos, pois existem evidências que comprovam que o atendimento de emergência oportuno salva vidas e reduz as deficiências (OPAS, 2018).
Sobrevivência pós-acidente – algumas soluções são sugeridas:
|
Cabe destacar que o atendimento de emergência tem caráter universal e começa no local em que ocorre a lesão, com medidas tomadas pelos transeuntes, tendo continuidade durante o atendimento pré-hospitalar e o transporte e termina com os serviços prestados nas unidades de saúde.
Os gestores estaduais precisam, para tanto, explicitar o atendimento pré-hospitalar e hospitalar de emergência nos planos estaduais de saúde e cooperar com os gestores locais para que o façam em seus instrumentos de gestão. Esses instrumentos precisam estar necessariamente articulados ao Plano Nacional de Saúde (PNS), com financiamento definido e garantido para seu pleno funcionamento. Destacamos trechos do Plano Nacional de Saúde (2016-2019) que caracterizam a importância das Rede de Urgência e Emergência (RUE) como componente estratégico:
[…] A RUE conta com os componentes pré-hospitalar fixo, pré-hospitalar móvel, hospitalar e pós-hospitalar. Ela envolve a atenção à saúde em todos os níveis de complexidade, e a abrangência dos serviços em caráter de urgência e emergência torna necessária a qualificação das unidades de atendimento que operam com essa finalidade. O espectro de serviços abrange desde o contato inicial em situação de urgência e emergência, os cuidados necessários e o referenciamento para a continuidade do tratamento, quando prescrito.
Entre os componentes da RUE, destacam-se o Serviço Móvel de Urgências e Emergências (Samu), as Unidades de Pronto Atendimento (UPA), as unidades de pronto-socorro. Para a composição dessa rede, serão envidados esforços para a constituição das portas de entrada estratégicas e leitos de retaguarda integrantes, por meio da aquisição de equipamentos, reformas e/ou ampliação. Para coordenar a mobilidade e a conectividade dos serviços, será intensificada a estruturação das centrais de regulação do serviço móvel de urgência e emergência; estruturadas unidades de suporte básico e avançado; adquiridas motos, embarcações, bem como constituídas e/ou mantidas as equipes de aeromédicos, com o objetivo ampliar esse tipo de atendimento (CNS-PLANO NACIONAL DE SAÚDE, 2016-2019 p. 58).
Sendo assim, um dos fortes componentes do processo de organização do acesso a esses serviços está vinculado à definição de padrões básicos para a prestação de atendimento de emergência, assegurando o acesso qualificado e o encaminhamento oportuno dos pacientes feridos.
Estudos apontam que até metade das mortes de pessoas gravemente feridas ocorre antes da chegada a uma unidade de saúde, por isso a existência de um único número universal de acesso por telefone, a existência de uma central de ambulâncias e profissionais sincronicamente coordenados, e um sistema de designação de centros de atendimento de traumatismos para que os feridos sejam levados diretamente a um estabelecimento com capacidade para suprir suas necessidades de tratamento, podem fazer a diferença entre a vida e a morte da vítima (OPAS, 2018).
A Opas (2018), em seu documento Salvar VIDAS: pacote de medidas técnicas para a segurança no trânsito, assevera que a organização de serviços de urgência e emergência traz uma série de benefícios que permitem:
- a redução das mortes e/ou das deficiências decorrentes das lesões causadas por acidentes de trânsito;
- a redução dos respectivos custos socioeconômicos para países, famílias e pessoas;
- o uso mais eficiente e eficaz dos recursos existentes para a saúde em todos os níveis do sistema; e
- a melhoria da capacidade de atendimento de emergência e o aumento da resiliência do sistema para manter a prestação de serviços em casos de acidentes com múltiplas vítimas.
Notadamente, o atendimento de urgência e emergência eficaz requer diversos elementos organizacionais, logísticos e clínicos e um enfoque integrado, assegurando prestação dos serviços com os recursos necessários à sua realização. Não podemos deixar de destacar a necessidade de um processo de monitoramento e avaliação que deve ser realizado em âmbito locorregional, envolvendo ações assistenciais e de governança, assegurando o reconhecimento das competências de cada um dos atores envolvidos e a relação com a sociedade por meio do controle social, representado pelos respectivos conselhos de saúde.
Por fim, importante enfatizar que a implementação das intervenções também inclui outros componentes, como o uso de estratégias de informação e comunicação em saúde para públicos distintos, dentro e fora do setor saúde, a formação de parcerias e alianças envolvendo os organismos governamentais e não governamentais, entidades do setor público e privado, imprensa, os representantes do Poder Legislativo e do Judiciário, as organizações não governamentais, entidades religiosas, entre outras.
| R |
Reconhecimento de estudos, regras, normativas que auxiliam no entendimento e no enfrentamento do problema
Os gestores e a equipe técnica precisam estar permanentemente atualizados com relação aos processos que envolvem a realização de estudos e a construção de normas vinculadas ao enfrentamento à violência no trânsito. Sendo assim, esta etapa da agenda na construção do Guia está dedicada a apresentar um conjunto de documentos estratégicos que precisam estar na mesa dos gestores.
A Figura 4 retrata, em uma linha do tempo, alguns dos recentes documentos estratégicos que são de consulta e leitura obrigatória, os quais, de maneira bem sucinta, se seguem:
Figura 4: Alguns documentos Internacionais e nacionais sobre lesões e mortes no trânsito (2011-2018)
Fonte: Elaborado pela autora do produto, 2018.
Na sequência cronológica, o que não significa grau de priorização, destacamos o documento da OMS (2011) Caminhar com segurança: breve panorama sobre a segurança dos pedestres no mundo, que apresenta breve panorama sobre a segurança dos pedestres no mundo.
Na sequência, destacamos o Relatório Mundial sobre Lesões Produzidas no Trânsito, que tem como objetivo apresentar uma síntese da grave situação do cenário global de mortalidade e lesões no trânsito e sua magnitude, favorecendo a compreensão ampla e coletiva da problemática mundial, regional e local por parte de governos e sociedade, o que possibilita respostas satisfatórias a partir de grande esforço de enfrentamento do problema.
O Guia Promovendo a Defesa da Segurança Viária e das Vítimas de Lesões Causadas pelo Trânsito – construído para as organizações não governamentais – teve o intuito de estabelecer explicitamente o papel organizações em matéria de advocacy, particularmente as que dispõem de limitados recursos. O objetivo é que o guia sirva de instrumento prático a ser utilizado para promover a segurança viária e apoiar as vítimas especialmente durante a Década de Ação pela Segurança no Trânsito 2011–2020. Por fim, o Guia apresenta orientações das possíveis iniciativas que essas organizações podem realizar, oferta vários checklists e estudos de casos mundialmente e links para acessar vários sites diversos.
Como sabemos, beber e dirigir é considerado um dos fatores de risco mais importantes para a ocorrência de acidentes de trânsito. Em função das alterações fisiológicas que o consumo de álcool provoca, há uma relação entre a alcoolemia (a Concentração de Álcool no Sangue, representado pela sigla “CAS”), a ocorrência e a gravidade dos ferimentos ocorridos no trânsito. Na publicação Álcool e direção/ANDI – Comunicação e Direitos, são apresentados os impactos da velocidade nas causas e no agravamento das lesões causadas pelos acidentes de trânsito, sendo considerada uma publicação essencial para orientação aos gestores.
O Relatório Mundial sobre a Segurança Rodoviária 2015 traz informações de 180 países, mostrando que, em todo o mundo, o número total de mortes no trânsito se estabilizou em 1,25 milhão por ano, com as taxas mais altas de mortes no trânsito em países de baixa renda. O relatório mostra que, nos últimos três anos, 17 países alinharam pelo menos uma de suas leis com as melhores práticas vinculadas ao uso do cinto de segurança, restrição a dirigir embriagado, redução da velocidade, uso de capacetes para motociclistas ou restrições para transporte de crianças em veículos (WHO, 2015)
O relatório mostra que, embora tenha havido progressos no sentido de melhorar a legislação de segurança rodoviária e de tornar os veículos mais seguros, o documento mostra que o ritmo da mudança é demasiado lento, sendo necessária ação urgente para alcançar a meta ambiciosa de segurança no trânsito, refletida na recém-adotada Agenda 2030 para o Desenvolvimento Sustentável: reduzir pela metade o número global de mortes e ferimentos causados por acidentes de trânsito até 2020.
A publicação intitulada Salvar VIDAS (OPAS, 2018) fornece um rol de intervenções prioritárias baseadas em evidências científicas para ser implementado com a finalidade de alcançar as metas dos ODS.
Os componentes centrais do Salvar VIDAS são:
- Gestão da velocidade (Speed);
- Liderança (Leadership) na segurança no trânsito;
- Projeto e melhoria da infraestrutura (Infrastructure);
- Normas de segurança veicular (Vehicle);
- Cumprimento (Enforcement) das leis de trânsito; e
- Sobrevivência (Survival) pós-acidente (OPAS, 2018, p. 16).
O documento mostra que esses componentes estão inter-relacionados e precisam ser implementados de maneira integrada, segundo o Enfoque de Sistema Seguro, para enfrentar de maneira eficaz o problema das mortes e lesões no trânsito. A implementação das intervenções apresentadas neste pacote de medidas técnicas ajudará a reduzir as mortes e as lesões no trânsito e os respectivos custos socioeconômicos; melhorar as estruturas e a qualidade do ambiente para caminhar e andar de bicicleta; fortalecer a estrutura institucional e legislativa para a política de segurança no trânsito; e fazer face a questões mais amplas de cunho social e de governança que afetam a política de segurança no trânsito.
No que tange às principais políticas e normas, a figura abaixo destaca um conjunto delas no período de 2001 a 2018, as quais passaremos a caracterizar:
Figura 5: Principais Políticas Nacionais, portarias e documentos da saúde sobre acidentes de trânsito, Brasil.
Fonte: Elaborado pela autora do produto, 2018.
Destaca-se, especialmente, a Política Nacional de Redução da Morbimortalidade por Acidentes e Violências Política (2001), cujo foco são medidas preventivas, abrangendo desde as medidas inerentes à promoção da saúde e aquelas voltadas a evitar a ocorrência de violências e acidentes, bem como a assistência às vítimas. Entre as principais diretrizes, temos:
- promoção da adoção de comportamentos e de ambientes seguros e saudáveis;
- monitorização da ocorrência de acidentes e de violências;
- sistematização, ampliação e consolidação do atendimento pré-hospitalar;
- assistência interdisciplinar e intersetorial às vítimas de acidentes e de violências;
- estruturação e consolidação do atendimento voltado à recuperação e à reabilitação;
- capacitação de recursos humanos; e
- apoio ao desenvolvimento de estudos e pesquisas.
Na sequência, o MS institucionaliza o compromisso com o enfrentamento a um grave problema de saúde pública no Brasil – os acidentes de trânsito –, por meio do Projeto de Redução da Morbimortalidade por Acidentes de Trânsito: Mobilizando a Sociedade e Promovendo a Saúde – Projeto de Promoção da Saúde.
Em 2004, por meio da Portaria n. 936, de 19 de maio de 2004, que dispõe sobre a estruturação da Rede Nacional de Prevenção da Violência e Promoção da Saúde e a Implantação de Núcleos de Prevenção à Violência em Estados e Municípios, foi instituída a Rede Nacional de Prevenção de Violências.
Nesse caminho, no mesmo ano, foram instituídas as diretrizes para orientação e organização da atenção integral nas situações de urgências e emergências, abrangendo a atenção às vítimas de violências e acidentes. Com base nesta Política, foi instituído o Serviço de Atendimento Móvel de Urgência (SAMU).
No ano de 2006, sob a égide do Pacto pela Saúde, foi aprovada a Política Nacional de Promoção da Saúde, em que se destaca, entre as ações específicas, a redução da morbimortalidade por acidentes de trânsito. As ações e estratégias visam à redução das lesões e mortes decorrentes dos acidentes de trânsito, com foco no desenvolvimento sustentável, à mobilidade urbana e acessibilidade humana, à promoção de ambientes, entornos, comportamentos e hábitos seguros e saudáveis para toda população.
Como desdobramento das ações dessa política, desenvolve-se o Projeto de Vigilância de Violências e Acidentes em Serviços Sentinela (VIVA), implantação da vigilância de causas externas no SUS, que tem no VIVA Inquérito um componente estratégico, com realização de inquéritos de violências e acidentes, abrangendo os acidentes de trânsito em serviços sentinela de municípios brasileiros.
Ainda em 2006, o MS aprova a Política Nacional de Promoção da Saúde (PNPS) por meio da Portaria GM/MS n. 687/2006, incluindo, oficialmente, o tema das violências e acidentes na agenda da saúde, na perspectiva do desenvolvimento sustentável; da mobilidade e acessibilidade urbana, sustentável e com segurança; da promoção de ambientes, comportamentos e hábitos seguros e saudáveis para a população; orienta intervenção sobre os fatores de riscos e sobre os modos e condições de vida.
Por sua vez, o Ministério da Justiça, em 2007, lança Política Nacional sobre o Álcool, que tem como objetivo geral estabelecer princípios orientadores para a elaboração de estratégias para o enfrentamento coletivo dos problemas relacionados ao consumo de álcool, contemplando a intersetorialidade e a integralidade de ações para a redução dos danos sociais, à saúde e à vida, causados pelo consumo dessa substância, bem como das situações de violência e criminalidade associadas ao uso prejudicial de bebidas alcoólicas.
Na perspectiva de ampliar o acesso a ações e serviços de saúde, o MS lança, para o período de 2008 a 2011, o Programa Mais Saúde, incluído no Programa de Aceleração do Crescimento (PAC) da Saúde que apresenta, entre suas prioridades, a redução das lesões e mortes decorrentes do trânsito. Destacou-se, como meta específica, a ampliação das ações de prevenção de acidentes de trânsito em 40% dos municípios com mais de 100 mil habitantes com projetos de redução da morbimortalidade por acidentes de trânsito.
O MS, com objetivo de comparar o efeito da legislação restritiva de consumo de bebida alcoólica sobre a morbimortalidade, propôs a realização de estudos, análise e monitoramento do resultado dessa Lei n. 11.705, de 19/6/2008 – “Lei Seca”, a partir de consulta aos dados secundários disponíveis nos sistemas oficiais de informações sobre hospitalizações realizadas no SUS, óbitos e comportamento das pessoas em relação a dirigir após consumir bebida alcoólica (informações obtidas a partir de inquérito por telefone). As avaliações feitas com um ano e com dois anos de implantação da “Lei Seca” demonstraram que os resultados têm sido positivos na redução das lesões e mortes provocadas pelo trânsito.
Em 2014, por meio da Portaria n. 183/GM/MS, de 30 de janeiro, foi regulamentado incentivo financeiro de custeio para implantação e manutenção de ações e serviços públicos estratégicos de vigilância em saúde, previsto no art. 18, inciso I, da Portaria n. 1.378/GM/MS, de 9 de julho com a definição dos critérios de financiamento, monitoramento e avaliação, importante estratégia para as ações de vigilância.
Fechando o ciclo das normativas, destaca-se a Lei n. 13.614, de 11 de janeiro de 2018, promulgada pela Presidência da República, criando o Plano Nacional de Redução de Mortes e Lesões no Trânsito (Pnatrans) e acrescenta dispositivo à Lei n. 9.503, de 23 de setembro de 1997 (Código de Trânsito Brasileiro), para dispor sobre regime de metas de redução de índice de mortos no trânsito por grupos de habitantes e de índice de mortos no trânsito por grupos de veículos.
E, na sequência, a Resolução n. 740, de 12 de setembro de 2018, que dispõe sobre as metas de redução dos índices de mortos por grupo de veículos e dos índices de mortos por grupo de habitantes para cada um dos estados da Federação e para o Distrito Federal, de que trata a Lei n. 13.614, de 11 de janeiro de 2018, que criou o Pnatrans.
Este conjunto de documentos e normas, nacionais e internacionais, como destacado inicialmente, são primordiais para a construção de um conjunto de estratégias imprescindíveis, para a estruturação de um plano de intervenção locorregional.
| A |
Ações e Estratégias de Prevenção de Acidentes no Trânsito e Promoção da Saúde no Trânsito – Mobilidade Urbana Sustentável
Os gestores estaduais, para organizarem as ações e estratégias para o enfrentamento à violência no trânsito, não podem prescindir do entendimento e uso da Agenda 2030, documento adotado na Assembleia Geral da ONU em 2015, Transformando Nosso Mundo: a Agenda 2030 para o Desenvolvimento Sustentável, que é um guia e é também um plano de ação para todas as pessoas e o planeta que foi coletivamente criado para colocar o mundo em um caminho mais sustentável e resiliente até 2030.
|
Para saber mais sobre a Agenda 2030 acesse: http://www.agenda2030.com.br/sobre/ |
Figura 6
Como destacado, os objetivos e metas da Agenda 2030 estimulam ações em áreas de importância crucial para a humanidade e para o planeta nos próximos 15 anos:
Fonte: Adaptada da Agenda 2030.
Vale salientar que esses eixos estruturantes devem ser observados, levando em conta as interconexões e a natureza integrada dos ODS, cuja importância é crucial para assegurar que o propósito da nova Agenda se concretize.
Importante que, ao combinar os processos dos Objetivos do Milênio e os processos resultantes da Rio+20, a Agenda 2030 e os ODS inauguram nova fase para o desenvolvimento dos países, que busca integrar por completo todos os componentes do desenvolvimento sustentável e engajar todos os países na construção do futuro que queremos.
Entre os ODS, no que tange ao enfrentamento a violência no trânsito, destaca-se o ODS 3: Assegurar uma vida saudável e promover o bem-estar para todos, em todas as idades, e no que tange ao tema destacado nesse manual, enfatizamos o ODS 3.6, vinculado à redução da mortalidade no trânsito pela metade até 2020.
| Você sabia?
Em 20 anos (de 1996 a 2015), morreram por ATT cerca de 39.000 pessoas/ano, das quais cerca de 13.200 adolescentes e jovens (Moreira et al., 2018) |
| Você sabia?
Com o ODS 3.6 implementado a meta estabelecida deve reduzir a mortalidade por ATT para algo em torno de 19.500/ano e entre adolescentes e jovens para 6.500/ano (Moreira et al., 2018) |
Na perspectiva de oferecer ferramenta de análise e intervenção para o enfrentamento à situação na violência no trânsito, destacamos o uso da Matriz de Interação dos Objetivos do Desenvolvimento Sustentável (MIODS) da Fiocruz (2018), um método para o Diagnóstico Rápido e Estratégico no âmbito da Agenda 2030, que tem como intuito apoiar a tomada de decisões por meio de uma dinâmica que articula:
- A interação dos ODS;
- A intersetorialidade;
- A produção de um indicador simples sobre a situação de cada ODS em nível local, regional, nacional e internacional; e
- O mapeamento das políticas existentes que devem interagir para a consecução de um determinado ODS, assim como das lacunas que demandam a formulação e implementação de ações, programas e políticas.
Esse método vem sendo trabalhado pela Equipe do CEE-Fiocruz (2018), que tem desenvolvido métodos com o objetivo de apoiar gestores, pesquisadores, influenciadores e instituições nacionais, internacionais e multilaterais a produzirem Diagnósticos Rápidos e Estratégicos sobre a situação dos ODS.
Ressalta-se, que o objetivo central do trabalho é o de sempre privilegiar a interação dos ODS e, portanto, a intersetorialidade; a geração de subsídios e evidências que viabilizem a tomada de decisões; e a orientação para a ação qualificada.
A seguir, de forma adaptada, seguem os passos para a construção da Matriz.
Passo 1: A construção da Matriz começa pela seleção de uma meta do ODS que será chamada “ODS CENTRAL”.
Passo 2: A partir dele (“ODS CENTRAL”), analisam-se as demais metas da Agenda 2030, a fim de se selecionarem aquelas que interagem com o ODS priorizado.
Passo 3: Trabalhar na classificação das METAS de acordo com seu nível de interação em relação ao ODS CENTRAL. Esta interação pode ocorrer em três níveis, identificados por cores:
Quadro 2: MIODS – Metas ODS e seus Níveis de Interação com o ODS CENTRAL
| Focal: ODS Focal | Estratégico: ODS Estratégico” | Universal: ODS Universal |
| Quando uma meta é capaz de contribuir diretamente com ações, políticas e programas para a consecução do ODS CENTRAL. | Quando uma meta é capaz de produzir/reforçar subsídios, ambientes sociopolíticos, normativas e legislações que contribuam para a consecução do ODS CENTRAL. | Quando uma meta por sua característica generalista, mais ligada aos contextos nacionais como um todo, é capaz de impulsionar a consecução do ODS CENTRAL. |
Fonte: Adaptado do CEE-Fiocruz (2018).
Sendo assim, no que tange o “ODS CENTRAL” a meta 3.6 é: “Até 2020, reduzir pela metade as mortes e os ferimentos globais por acidentes em estradas”.
Este é um tema importantíssimo para a saúde pública e para o SUS e, em estudo recente, Moreira et al. (2018) mostraram que, no Brasil, de 1996 a 2015, os acidentes de trânsito foram responsáveis pela internação, em média, pela morte de 36 jovens/dia. O estudo destaca que, no período estudado, foram internadas 2.272.068 pessoas por ATT, sendo que 46%, ou seja, 1.046.225, tinham entre 10 e 29 anos de idade, uma média de 159 por dia.
O referido estudo ainda aborda a violência no trânsito como um fenômeno que precisa ser tratado, tendo em vista a leitura de um conjunto de aspectos que articulam questões de:
- Saúde do trabalhador (motoboys e outras de motoristas que tem elevada exposição a ATT);
- Saúde Mental (tanto no que tange às condições psicológicas para dirigir, quanto ao uso de álcool e outras drogas);
- Má conservação das estradas e vias públicas;
- Valorização midiática da velocidade dos carros e da audácia dos motoristas;
- Políticas públicas e ações da sociedade que cobrem da indústria automobilística o desenvolvimento de veículos seguros;
- Transporte público, mobilidade urbana e cidades sustentáveis; e
- Políticas de Educação no trânsito para motoristas e nas escolas.
Sendo assim, podemos ver que, para lidar com a temática do enfrentamento da violência no trânsito, gestores deve ter articulação intersetorial e amplo processo de articulação e mobilização.
Com base no uso da MIODS, podemos identificar ODS Focais, Estratégicos e Universais, os quais estão distribuídos ODS Central, em um sistema que destaca as cores descritas anteriormente em uma visualização esquemática.
Quando da construção da Matriz, é importante referir que as Metas selecionadas para interagirem com o ODS Central podem variar de acordo com os participantes da construção e/ou o responsável pela Elaboração da Matriz, segundo aos autores, esta versatilidade metodológica é proposital, pois busca valorizar a abordagem de cada ator sobre os ODS, evitando definir, a priori, o que é certo ou errado.
| “A versatilidade metodológica também é aplicada à atribuição do caráter Focal, Estratégico e Universal para as metas que interagem com o ODS CENTRAL.” |
| “A Matriz se propõe a promover a diversidade e articulação de abordagens e escolhas, sem a qual interação e intersetorialidade são impossíveis!” |
Figura 7: Matriz de Interação dos Objetivos do Desenvolvimento Sustentável (MIODS) do CEE-Fiocruz (2018).
Fonte: Adaptado pela autora do CEE-Fiocruz (2018).
Nesse sentido, tomando como base a proposta e partindo do ODS Central – como seja: 3.6: “Até 2020, reduzir pela metade as mortes e os ferimentos globais por acidentes em estradas” –, podemos ver que se articulam e interagem os ODS Focais, que guardam relação à prevenção e ao tratamento do abuso de substâncias, incluindo o abuso de drogas entorpecentes e uso nocivo do álcool (3.5); ao acesso a serviços de saúde essenciais de qualidade (3.8); proteção aos direitos trabalhistas e promoção de ambientes de trabalho seguros e protegidos para todos os trabalhadores, incluindo os trabalhadores migrantes, em particular as mulheres migrantes, e pessoas em empregos precários (8.8) e proporcionar o acesso a sistemas de transporte seguros, acessíveis, sustentáveis e a preço acessível para todos, melhorando a segurança rodoviária até 2030 (11.2).
No que concerne aos ODS Estratégicos, destacam-se, no exercício proposto:
acabar com todas as formas de discriminação contra as mulheres e meninas em toda parte (5.1); reduzir significativamente todas as formas de violência e as taxas de mortalidade (16.1). [..] Quanto aos ODS Universais, destacam-se; aumentar substancialmente o financiamento da saúde e o recrutamento, desenvolvimento e formação, e retenção do pessoal de saúde (3.c); […] educação para o desenvolvimento sustentável e estilos de vida sustentáveis, direitos humanos, igualdade de gênero, promoção de uma cultura de paz e não violência, cidadania global e valorização da diversidade cultural e da contribuição da cultura para o desenvolvimento sustentável (4.7); […] promover a saúde mental e o bem-estar (3.4); implementar, em nível nacional, medidas e sistemas de proteção social adequados, para todos, incluindo pisos, e até 2030 atingir a cobertura substancial dos pobres (4.2); Até 2030, modernizar a infraestrutura e reabilitar as indústrias para torná-las sustentáveis, com eficiência aumentada no uso de recursos e maior adoção de tecnologias capacidades (9.4) e Adotar políticas, especialmente fiscal, salarial e de proteção social, e alcançar progressivamente uma maior autonomia (10.4).
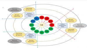
Como podemos verificar, a leitura feita sobre o ODS 3.6, que guarda relação direta com o enfrentamento à situação de violência no trânsito, requer uma ação intersetorial vinculada a ações que vão desde o acesso a ações a serviços de saúde, passando por ações educacionais e de financiamento, como também de modernização da infraestrutura das estradas e o parque industrial, situação que denota a necessidade de ação integrada e sinérgica das diversas áreas do governo, em que o setor saúde é responsável por uma parte do processo, sendo necessária intervenção sistêmica como expresso na figura 8.
Figura 8: Radar ODS
Fonte: Radar ODS – CEE-Fiocruz (2018).
A Figura 8, denominada Radar ODS, tem como objetivo alertar ao gestor e sua equipe que, para lidar com o problema, mais uma vez se faz necessário leitura sistêmica da situação e a construção de intervenções que levem em conta no mínimo quatro componentes de intervenção, a saber:
1. Políticas, Programas e Ações:
|
2. Capacidade de Governo:
|
3. Serviços Disponíveis:
|
4. Recursos Orçamentários:
|
Fonte: Radar ODS-Fiocruz (2018)
Mais uma vez, fica evidente, quando fazemos uso da proposta da Matriz de Intervenção do CEE-Fiocruz, que esta é uma ação que requer a construção de um processo participativo e dinâmico, com a realização de leitura de cenários e atores, e a adoção de estratégias de intervenção intersetorial, de curto, médio e logo prazo, vinculada ao processo de financiamento público.
| N |
Nortear ações dos gestores e técnicos para atuarem no Programa Estadual Vida Trânsito: e-Transitar
Preliminarmente, cabe enfatizar que, para a construção de um processo de qualificação dos gestores e técnicos, é necessário que haja o reconhecimento da violência no trânsito como uma situação incômoda e inadequada com indicadores preocupantes.
|
Você sabia? Que no Brasil, de 1996 a 2015, morreram 21.057.086 pessoas, das quais 2.656.875 por Causas Externas (12,6%). Entre as Causas Externas, os Acidentes de Transporte Terrestre (ATT) aparecem como a segunda causa mais recorrente, sendo responsável pela morte de 733.120 pessoas (27,6% das mortes pela causa e 3,5% do total de mortes no período) (Moreira et al., 2018, p. 2). |
|
Você sabia? Que as iniciativas nacionais de enfrentamento da violência no trânsito têm sido focadas em legislações de tendências mais punitivas, nas quais se destacam o Código de Trânsito Brasileiro (CTB), de 1998, e a Lei n. 11.705, de 2008 (Lei Seca). Embora medidas punitivas e sanções sejam cabíveis, é imprescindível compreender que as manifestações de violências são polissêmicas e complexas, demandando uma análise holística das relações que as ensejam e delas resultam (Moreira et al., 2018, p. 2). |
Nesse sentido, faz-se necessária a construção de um conjunto de intervenções por parte da gestão, envolvendo a articulação com os demais órgãos de governo (educação, meio ambiente e mobilidade urbana) órgãos do sistema nacional de trânsito, diálogo e parceria com a sociedade civil e os órgãos de imprensa.
Vale destacar que, para a construção de um processo de qualificação dos gestores e técnicos, é necessário que haja o reconhecimento da violência no trânsito como uma situação incômoda e inadequada com indicadores preocupantes que são influenciados por questões comportamentais, de gênero, uso abusivo de álcool e drogas, questões econômicas e vinculadas a práticas de trabalho, denotando, assim, uma questão multifacetada expressa em estudos e pesquisas que destacamos a seguir:
I: Esta abordagem nos permite destacar as afirmativas de Rozestraten (1986), que analisa o trânsito como um problema social em que carros, pedestres, ônibus, motos, bicicletas, caminhões etc. movimentam-se de acordo com seus interesses e posições, em distintas direções, disputando espaço, em que os interesses das pessoas que participam do trânsito não são os mesmos, entrando necessariamente em conflito.
II: Tal afirmativa é corroborada por Pitanga (2012), ao destacar que o trânsito, ao produzir uma situação de constante conflito e tensão em um espaço que se acredita de igualdade para todos – a rua –, tende a se tornar um espaço socialmente hierarquizado. O veículo no Brasil desponta não só como meio de locomoção, mas como instrumento de status e opressão, tornando-se símbolo de superioridade, objeto de desejo e de ascensão social, com o qual o cidadão motorizado desfruta de poder, liberdade e sensação de privilégio.
III: Na perspectiva de gênero, Almeida et al. (2005) destacam que os homens se veem e são vistos pelas mulheres como imprudentes e agressivos ao volante: furam filas, fazem manobras arriscadas, freiam em cima da hora. Entretanto, são identificados como mais seguros e decididos. Para as autoras, essas percepções refletem sociedade patriarcal que impulsiona os homens a não respeitarem as regras do trânsito para se afirmarem como machões, impondo-se pela virilidade.
IV: Ponce e Leyton (2008) e Hoffmann et al. (1996) destacam o uso de álcool, maconha, estimulantes, opiáceos etc. como fator de risco na condução de veículos, causando alterações psicofísicas e neuromotoras nos condutores, comprometendo a coordenação, a integridade dos reflexos e a visão periférica; modificando a percepção de velocidade, o tempo de reação, a capacidade de concentração, a vigilância e o estado de alerta; provocando sedação, sonolência e indiferença a estímulos externos; e comprometendo, também, a manutenção da autocrítica.
V: Para Bacchieri e Barros (2011), merecem especial atenção os ATT que envolvem motocicletas. A moto é opção barata em comparação aos carros, eficiente na combinação transporte trabalho no trânsito caótico das grandes cidades e opção à ineficiência do transporte coletivo; as motos predominam no mercado de entregas, oferecendo possibilidade de renda para jovens sem qualificação profissional.
Para dar vazão a um processo de intervenção qualificado e na linha do que estamos discutindo no âmbito deste Guia, usamos a abordagem trazida pelo Guia Vida no Trânsito (BRASIL, 2017b), publicado pelo Ministério da Saúde no ano de 2017, com destaque especial para a unidade 1 que diz respeito à articulação intersetorial, a fim de reforçar a necessidade da construção de um planejamento participativo e integrado, com descentralização e intersetorialidade.
Destacamos isso, pois as práticas intersetoriais têm sido apontadas como sendo adequadas para fazer a gestão de projetos e políticas que lidam com temas complexos, onde existem diferentes atores envolvidos e é urgente a construção de alternativas para respostas.
|
Você sabia? “No Brasil, em 2013, os gastos totais das 170.805 internações ocorridas por ATT ultrapassaram os R$ 230 milhões. Destaca-se, também, que motociclistas responderam por 51,9% das internações, que geraram custos de R$ 114.810.444,93.” (ANDRADE e MELLO, 2017) |
|
Você sabia? “No Brasil, a frota de motos aumentou 137,8% entre 2002 e 2008, consagrando-se como o meio de transporte individual mais popular do País, representando cerca de 25,0% da frota nacional de veículos. Por outro lado, entre 2000 e 2006, houve aumento de 190,5% do número de mortes por ATT envolvendo motociclistas” (SOARES et al., 2011) |
Como destacado por Inosoja (2001), problemas sociais complexos exigem padrão organizacional pautado na intersetorialidade, no compartilhamento e na cooperação. O trabalho intersetorial envolve necessariamente a interação de vários atores e instituições que comungam objetivos e compromissos comuns.
Desse modo, com base nas premissas trazidas pelo Guia Vida no Trânsito (BRASIL, 2017b), destacamos, de forma sintética, as premissas básicas para a construção de um trabalho integrado, por meio de nova dinâmica gerencial capaz de apoiar os gestores no atingimento das metas a serem alcanças quanto ao enfrentamento da violência no trânsito.
| Premissas Básicas | Conteúdos |
| Horizontalidade | Os relacionamentos não podem ser hierárquicos entre seus componentes e o processo de decisão precisa estar pautado na negociação. |
| Descentralização | A descentralização das ações, favorece a gestão democrática, contemplando a participação de todos. |
| Liderança Múltipla | É necessária uma relação horizontal entre os gestores e seus parceiros, construindo-se, assim, verdadeira rede. |
| Livre circulação de informações | Essa premissa pressupõe uso adequado de informações estratégicas e transparência, o que permite o acesso de todos à informação com qualidade. |
| Compartilhamento/Cooperação | Propicia a aproximação entre os diferentes atores e instituições, com estabelecimento de vínculo entre eles. |
| Autonomia | Cada instituição parceira deve ter sua missão e estrutura conhecidas e sua autonomia respeitada e suas responsabilidades devem ser compatíveis com a sua competência. |
| Abertura | A busca por novos parceiros e o fortalecimento da rede, deve ser uma constante, ampliando, assim, as possibilidades de trabalho compartilhado e as potenciais resoluções dos problemas. |
| Sustentabilidade | Esse processo é garantido pela pluralidade dos atores envolvidos no trabalho intersetorial, o que garante a mobilização de recursos e leva a maior compromisso dos membros participantes com o atingimento das metas e o consequente sentimento de pertencimento com os projetos em construção.
|
Fonte: Adaptado do Guia Vida no Trânsito (BRASIL, 2017b)
|
Você sabia? O problema da violência no trânsito está vinculado a um conjunto de situações que envolvem: padrões urbanos de mobilidade que privilegiam o transporte individual; malha rodoviária com problemas de conservação; hierarquização social da rua e do trânsito10; trânsito como afirmação de poder e preconceito de gênero14; saúde do trabalhador e responsabilização das empresas/ mercado pela prevenção; e investimentos no Atendimento Pré-Hospitalar às vítimas de ATT (MOREIRA et al., 2018) |
|
Você sabia? Uma avaliação nacional da adesão de estados e municípios ao cumprimento da Lei Seca, sua implementação e execução, relacionando-a aos dados locais de morbimortalidade, indicaria lacunas, experiências exitosas e linhas de ação que funcionariam como valorização e aperfeiçoamento do marco legal nacional (MOREIRA et al., 2018) |
| S |
Sensibilizar governadores, representantes do Poder Legislativo, Executivo e Judiciário, gestores da saúde, dos órgãos de trânsito, da educação, de comunicação, demais atores estratégicos (comunidade, organizações não governamentais (ONGs), iniciativa privada e outros)
Tendo em vista a magnitude do problema, faz-se necessário selecionar um conjunto de atividades destinadas a reforçar a consciência sobre a violência no trânsito e sua repercussão para a sociedade, tendo como objetivo influenciar ou induzir a criação de programas, projetos e políticas, mobilizando recursos a ele relacionados. Este tipo de ação é chamada de advocacy.
As ações de advocacy podem ser utilizadas com muitos propósitos. No que tange a violência no trânsito, destacam-se segundo o:
- Chamar a atenção sobre a segurança no trânsito;
- Gerar vontade política para abordar a segurança no trânsito;
- Corrigir ideias equivocadas sobre as causas e prevenção dos acidentes de trânsito;
- Aprimorar programas e políticas de prevenção e serviços nacionais vigentes, incluindo a reabilitação para as vítimas de traumas físicos e psicológicos;
- Transmitir mensagens ao público em geral sobre a necessidade de mudar determinados comportamentos;
- Criar parcerias e coalizões eficientes;
- Aumentar o financiamento de políticas e programas de apoio à segurança no trânsito e às vítimas de lesões causadas pelo trânsito; e
- Fomentar demanda de segurança no trânsito entre a população.
Esse processo necessariamente precisa do empenho dos gestores estaduais de saúde e de ampla articulação com os diversos representantes dos poderes constituídos e das organizações da sociedade civil, que tem grande capacidade de pressionar os formuladores de políticas públicas a imprimirem mudanças em processos de gestão e na própria legislação vinculada as questões da mobilidade urbana e ao trânsito.
|
Você sabia? “No dia 11 de maio de 2011 celebrou-se em todo o mundo o lançamento da Década de Ação das Nações Unidas para a Segurança no Trânsito 2011–2020. Do Sri Lanka à Albânia e da Etiópia ao Peru, presidentes e primeiros ministros, ministros dos transportes, da saúde e outros, presidentes de organizações internacionais e de empresas, vítimas de lesões causadas pelo trânsito e suas famílias, entre outros cidadãos interessados, manifestaram seu compromisso com o objetivo da Década: salvar cinco milhões de vidas. Nos mais de 100 países onde se celebrou esse lançamento, as organizações não governamentais desempenharam papel importante, organizando e acolhendo eventos de advocacy para chamar a atenção do público sobre a Década”. Acesse: Promovendo a defesa da segurança viária e das vítimas de lesões causadas pelo trânsito: um guia para organizações não governamentais (OMS, 2013 p. 11) |
Os gestores precisam ter o entendimento de que, para lidar com um problema dessa magnitude, não se permitem mudanças a curto e, muitas vezes, nem a médio prazo. Sendo assim, faz-se necessário planejar ações a longo prazo. Para tanto é essencial pensar estrategicamente, concentrando esforços, otimizando o tempo e usando recursos que, na maioria das vezes, são limitados. Construir planos e projetos com base em evidências científicas, com metas e indicadores fidedignos e com diretrizes e objetivos realistas é fundamental.
Os gestores e suas equipes necessitam buscar o apoio de especialistas das várias áreas vinculadas ao enfrentamento da violência no trânsito, para se manterem informadas sobre os avanços obtidos por meio de estudos e pesquisas, utilizando esse conhecimento para aperfeiçoarem os processos e prática de gestão, bem como buscar apoio outros de parceiros, da comunidade acadêmica, do Poder Judiciário, do Legislativo, do setor privado, de organizações não governamentais, dos meios de comunicação, entre outros.
Por fim, é primordial que os gestores procurem verificar de forma sistemática e regular os avanços conseguidos com suas ações, buscando identificar as mudanças conseguidas e as que se encontram em curso e também problemas existentes na concepção e execução das atividades propostas. É necessária, portanto, a identificação de indicadores que apontem os avanços alcançados antes e depois da realização das atividades, como também determinar quais são as que deverão ser reorientadas, reconduzidas e replanejadas.
| I |
Instituir Grupo ou Comitê Interinstitucional por meio de ato normativo do governador objetivando institucionalizar os comitês locorregionais ou subcomissões (de dados, de fiscalização, de engenharia, de educação e de comunicação)
Uma das estratégias apontadas pelas iniciativas envolvendo o enfrentamento à violência no trânsito, com ênfase no PVT, diz respeito à constituição de um dispositivo colegiado de caráter interinstitucional que congregue os vários setores implicados com o problema e responsáveis por ações de saúde, educação, mobilidade urbana, fiscalização do trânsito, engenharia de trânsito e transporte. Esta iniciativa tem sido utilizada em outras frentes com praticidade e bons resultados.
Segundo Silcock (2003), essa formalização pode trazer vários ganhos para a segurança no trânsito no município. São elas: mais acesso a recursos; mais eficiência na utilização dos recursos; aprimoramento das responsabilidades; desenvolvimento das inovações; mais conscientização; estabelecimento de relações duradouras; desenvolvimento sustentável de intervenções; mais participação de todos os atores importantes na segurança do trânsito; uso de forças de diferentes parceiros; intercâmbio de conhecimento e tecnologias e desenho mais equilibrado de projetos.
Transpor esta agenda para o âmbito estadual é uma tarefa de fundamental, tendo em vista a capacidade que o Estado tem de coordenar projetos de ordem regional e mobilizar de forma integrada um conjunto de atores.
Assim sendo, sugere-se que o Comitê Estadual Interinstitucional[2] seja constituído por meio de ato governamental (Decreto), preferencialmente subordinado à Casa Civil do Governador e capitaneado pelas estruturas de segurança no trânsito e da saúde com organização colegiada.
O ato deve conter a instituição do referido colegiado, com seus representantes, titulares e suplentes e a definição dos respectivos representantes envolvendo gestores das áreas de transporte e trânsito, engenharia de trânsito, polícia rodoviária estadual e federal, justiça e segurança pública, saúde, educação e infraestrutura como membros vinculados a ações operacionais e, como membros convidados, representantes dos municípios (Conselho das Secretarias Municipais de Saúde – Cosems); universidades, entidades vinculadas ao enfrentamento à violência no trânsito; entidade filantrópicas; sindicatos vinculados aos estabelecimentos de ensino; entidades representantes da imprensa e meios de comunicação, de entidades de classe, entre outros.
Cabe destacar que o Comitê tem caráter consultivo e orientador das ações do governo, auxiliando na construção do Plano de Ação Estadual de Enfrentamento à Morbimortalidade por Acidentes de Trânsito, que deverá estar articulado com as iniciativas institucionalizadas nas respectivas pastas do governo, a saber Planos Estaduais de Saúde e Educação, por exemplo.
Do ponto de vista do funcionamento do Comitê Estadual Interinstitucional de Prevenção dos Acidentes de Trânsito, este deverá construir um calendário pactuado por seus membros com reuniões mensais definidas no seu ato de instalação. Todos os membros terão direito a voz e voto e a sua coordenação será definida pelo poder executivo estadual, entre os representantes do governo estadual, e formalizado em ato normativo com mandato anual, com possibilidade de renovação.
Um ponto importante a ser destacado diz respeito à definição das atribuições e das competências do Comitê Estadual Interinstitucional de Prevenção dos Acidentes de Trânsito, a saber:
- Implementação de ações que propiciem a melhoria das ações vinculadas à política de segurança no trânsito no estado;
- Promover a atuação conjunta e articulada dos órgãos e entidades que o compõem;
- Aprimoramento na identificação de demandas e a eleição de prioridades com base na análise da situação inerente à violência no trânsito.
- Difusão de boas práticas de gestão envolvendo o tema da educação e segurança no trânsito;
- Atuação de forma sincrônica e articulada com os órgãos que compõem o comitê na perspectiva do respeito a suas competências;
- Disseminação de informações estratégicas oriundas dos diversos órgãos e instituições do comitê, auxiliando na tomada de decisão;
- Desenvolvimento de ações que propiciem a qualificação da comunicação entre os órgãos e instituições participes do comitê, incentivando o desenvolvimento de programas e projetos estratégicos;
- Contribuição na elaboração e/ou alteração de normas vigentes inerente a temas que envolvem o enfrentamento a violência no trânsito;
- Ampliação do diálogo com a sociedade por meio de ações educativas e uso das redes sociais; e
- Realização do Monitoramento Avaliação das Ações e Estratégias de Enfrentamento à Morbimortalidade por Acidentes de Trânsito.
Por fim, para a efeito de operacionalização das ações do comitê, poderão ser definidas comissões ou subcomissões, também compostas por titulares e suplentes das instituições partícipes do Comitê Estadual Interinstitucional de Prevenção dos Acidentes de Trânsito e que terão a missão de assessorá-lo em temas específicos e relevantes.
O Comitê Estadual Interinstitucional de Prevenção dos Acidentes de Trânsito deverá, a cada ano, constituir um Plano de Ação Estadual que será balizador das ações de enfrentamento à violência no trânsito, que seja apresentado na Comissão Intergestora Bipartite (CIB) e divulgado nos meios de comunicação.
| T |
Trabalhar utilizando indicadores selecionados que auxiliem os processos de monitoramento e avaliação
Neste tópico do Guia, utilizaremos como referência a unidade 2 do Guia Vida no Trânsito (BRASIL, 2017b), em que, tomando como base Cardita e Pietro (2010), a qualificação da informação por meio da Integração e Análise de dados tem como objetivo a construção de indicadores de segurança viária que servirão para subsidiar o planejamento e a execução das ações integradas de segurança no trânsito e seu monitoramento e também auxiliarão na avaliação das ações implementadas (BRASIL, 2017b).
Além da diversidade de fontes de informação e falta de integração entre elas, existem problemas no que concerne a:
- Qualidade decorrente da subnotificação das ocorrências de trânsito;
- Demora ou ausência de inserção das informações em sistemas informatizados;
- Falta de oportunidade na disponibilização das informações para uso na tomada de decisão;
- Baixa densidade tecnológica de produção e disseminação das informações decorrentes do atraso tecnológico (pessoal sem qualificação, ausência de sistemas informatizados, falta de equipamentos de informática;
- Cultura de que informação é poder, “tem dono”, e compartilhá-la com outras instituições representa perda de poder e exposição das fragilidades da instituição.
Posto isso, a experiência envolvendo a coleta, o processamento e a análise das informações sobre acidentes de trânsito, relacionadas ao número de feridos e mortos, características das vítimas, características dos locais de ocorrência, fatores de risco, sofre geralmente com a descontinuidade e fragmentação das informações, fazendo que os gestores tenham dificuldades, ou até mesmo utilizem de forma inadequada as informações, não auxiliando na tomada de decisão em tempo oportuno.
Uma dessas situações se expressa na fragilidade e/ou na inexistência de rotina de integração das fontes de informação da polícia, dos órgãos do Sistema Nacional de Trânsito (SNT), do Corpo de Bombeiros, do Serviço de Atenção Móvel de Urgência (SAMU), dos Hospitais, do Sistema de Informação de Mortalidade (SIM), do Instituto Médico Legal (IML), entre outras fontes.
Considerando o exposto, para a produção de dados confiáveis, são essenciais que os gestores e suas equipes possam:
- Descrever a magnitude das lesões causadas pelo trânsito;
- Avaliar fatores de risco mais importantes em cada um dos acidentes de trânsito;
- Definir prioridades e alocar recursos para a prevenção de lesões causadas pelo trânsito; desenvolver, monitorar e avaliar as intervenções;
- Fornecer informações qualificadas para os elaboradores de política e tomadores de decisão; e
- Informar a sociedade e aumentar a conscientização sobre o problema do trânsito (OMS, 2011).
O Guia Vida no Trânsito (BRASIL, 2017b) destaca a necessidade da produção de informações qualificadas, que servirão de base para o Comitê Estadual Interinstitucional de Prevenção dos Acidentes de Trânsito, e aos tomadores de decisão, terem acesso às informações qualificadas mais próximas da realidade no que tange ao número absoluto e os indicadores relacionados às vítimas fatais e aos feridos graves, tais como:
- Características relacionadas às vítimas;
- Meios de transporte utilizados pelas vítimas;
- Horário e local das ocorrências;
- Pontos críticos, como segmentos de vias ou intersecções entre vias;
- Fatores de risco mais importantes para a cidade; e
- Construção de indicadores intermediários e finais de segurança viária.
No sentido de viabilizar a produção de informações qualificadas e integradas para serem utilizadas na construção do Plano de Ação Estadual de Enfrentamento da Morbimortalidade por Acidentes no Trânsito, destacamos os oito passos propostos pelo Guia Vida no Trânsito (BRASIL, 2017b), a saber:
| Passo 1: A Constituição da Equipe de Gestão de Dados (EGD) |
| Passo 2: Identificação das fontes de informação de cada instituição |
| Passo 3: Mapeamento dos processos e fluxo de dados de cada fonte de informação |
| Passo 4: Integração e relacionamento das bases de dados |
| Passo 5: Geração da Lista Única de Vítimas (LUV) |
| Passo 6: Reclassificação de vítimas e acidentes |
| Passo 7: Análise de fator de risco e condutas de risco |
| Passo 8: Definição dos fatores-chave de risco locais |
Fonte: Guia Vida no Trânsito (BRASIL, 2017b)
Passo 1: A Constituição da Equipe de Gestão de Dados (EGD)
Em sua composição, a Equipe de Gestão de Dados (EGD) contempla representantes de várias instituições, com a objetivo de construir e manter uma base de dados integrada sobre segurança no trânsito. O EGD é responsável pela produção, pelo processamento e pela análise das informações sobre acidentes de trânsito, bem como dos envolvidos no evento especialmente sobre as vítimas (feridos e óbitos).
| Instituições como Secretarias de Trânsito/Transporte, Secretarias de Saúde, Polícias, SAMU, Departamento Estadual de Trânsito (Detran) e o Corpo de Bombeiros desempenham papel relevante por meio de seus representantes, como membros da Equipe de Gestão de Dados (EGD). |
Deve haver um consenso inicial das definições:
Como já ressaltamos, a composição da equipe é primordial para o sucesso das ações e a presença desses profissionais contribui para o equilíbrio entre a visão das áreas de trânsito e saúde e para o manuseio dos dados envolvendo a temática dos acidentes de trânsito, conferindo condições para que a equipe auxilie os gestores na tomada de decisão.
Fonte: Guia Vida no Trânsito (BRASIL, 2017b, p.64)
Passo 2: Identificação das fontes de informação de cada instituição
Após a criação da EGD, inicia a etapa 2, cujo objetivo é identificar as fontes de informação de cada instituição parceira que registra os eventos do trânsito e/ou vítimas, estabelecendo a compreensão compartilhada sobre os registros de dados existentes localmente.
Sendo assim, deverão ser levantadas as seguintes informações sobre as instituições partícipes da equipe:
Assim, podemos classificar as instituições como aquelas que têm dados de cena de acidente (usado para quantificar o número de acidentes) e aquelas que têm dados complementares (que serão utilizados para a reclassificação dos eventos como graves ou fatais, de acordo com as definições da OMS).
Com base no conhecimento dos dados existentes e nos disponíveis, a equipe poderá envidar esforços para utilizar as fontes de dados consideradas fundamentais e disponíveis; porém se alguma instituição não permitir o acesso aos seus dados, a EGD poderá articular esforços para o acesso aos dados, a exemplo da uma formalização/pactuação de compromissos relativos à confidencialidade e à privacidade no uso dos dados.
Passo 3: Mapeamento dos processos e fluxo de dados de cada fonte de informação.
Esta etapa tem como objetivo identificar os fluxos, verificar como a informação é produzida e armazenada em cada fonte de informação, nas instituições produtoras de dados; identificar os documentos físicos e eletrônicos criados (como boletins de ocorrência, extratos de etilômetros etc.), como também descrever a forma como documentos de dados são armazenados e quais bancos de dados são utilizados.
A elaboração do mapeamento do fluxo estimula o estabelecimento de uma compreensão compartilhada dos sistemas de informação para tomada de decisão da equipe, tendo como base os sistemas de dados de acidentes de trânsito existentes.
Passo 4: Integração e relacionamento das bases de Dados.
Após o mapeamento dos processos dos sistemas de informação, nesta etapa é realizada a caracterização de todos os bancos de dados identificados na etapa de mapeamento e orienta-se a utilização da ferramenta denominada dicionário de dados.
O dicionário de uma base de dados pode ser apresentado em forma de planilha, contendo a descrição dos atributos de cada uma das variáveis do banco:
- Nome da variável, tipo do campo (numérico, caractere, data etc.);
- Tamanho;
- Formato;
- Valores válidos (descrição do conteúdo de cada valor da variável, no caso de variáveis categóricas);
- Regras do sistema, usos etc.; e
- Outras informações adicionais podem ser incorporadas de acordo com a estratégia da equipe.
Os dicionários de dados podem auxiliar na identificação de variáveis em comum entre os bancos de dados e na identificação da necessidade de padronização dos campos em relação a tipo, formato, tamanho e valores dos dados.
Pondera-se que as variáveis em comum entre as bases de dados sejam identificadas, no intuito de auxiliar na integração de bases de dados, tanto para:
- Os dados do local de ocorrência dos acidentes de trânsito (dados in situ),
- Os dados relativos às suas consequências (óbitos, lesões e incapacidades).
Considerando, ainda, que os bancos de dados são oriundos de fontes distintas, é fundamental que haja padronização dos dados durante toda a fase de manipulação e processamento desse banco. Portanto, a etapa 4 tem como objetivo o planejamento da integração de bases de dados, sendo realizado pelo linkage, que consiste no cruzamento entre bancos de dados diferentes a partir de variáveis/campos em comum, cabendo à EGD definir, junto à cada instituição, a padronização da rotina de geração e exportação dos dados.
Uma vez que a identificação das fontes de dados, o mapeamento de fluxos e processos e a construção dos dicionários de dados são concluídas, deverá ser definida, junto a cada instituição que partilhará os seus dados, como eles serão compartilhados.
A figura a seguir apresenta uma síntese das principais etapas para sistematizar o compartilhamento de dados entre as instituições que possuem dados de acidentes de trânsito.
Figura 9: Sistematização da gestão dos dados.
Fonte: Adaptado de Abulatif (BRASIL, 2017b).
Para o efetivo desenvolvimento do processo, recomenda-se que cada uma das instituições parceiras:
- Defina uma pessoa que ficará como ponto focal da instituição para a produção e a exportação dos dados.
- Defina como será versada a questão do sigilo das informações de identificação das pessoas envolvidas nos acidentes de trânsito que constam nas bases de dados compartilhadas.
- Para a organização dos dados gerados, que sejam estabelecidos um formato e a periodicidade de produção, sendo definidos a forma e o padrão de armazenamento dos dados recebidos.
Passo 5: Geração da Lista Única de Vítimas (LUV)
Nesta fase, a equipe já dever ter recebido os arquivos resultantes do procedimento de linkage e cria-se a Lista Única de Vítimas (LUV), elaborada pela união das bases de dados in situ.
Há necessidade de verificação de duplicidades de dados nas bases das instituições com vítimas que estão registradas em mais de uma base e estão envolvidas na mesma ocorrência de trânsito. Esse procedimento garante a unificação dos dados e a preservação dos identificadores de registro das fontes de dados originais, criando-se, assim, a LUV.
Fonte: Guia Vida no Trânsito (Brasil, 20017b).
Uma vez construída a LUV, o resultado obtido é o aumento da identificação de vítimas em acidentes de trânsito, e, consequentemente, aumento na identificação dos casos.
Constituída a LUV, elas necessitam ser classificadas como graves ou fatais pelo cruzamento com as bases de dados do Sistema de Informações de Mortalidade (SIM) e do Sistema de Informações Hospitalares do SUS (SIH-SUS).
As definições para feridos graves e fatais utilizadas no PVT seguem o padrão definido, em 2010, pela OMS:
- Vítima fatal: pessoa morta imediatamente ou dentro de 30 dias, como resultado do acidente.
- Vítima grave: Pessoa internada em hospital por pelo menos 24 horas com ferimentos decorrentes do acidente de trânsito.
Passo 6: Reclassificação de vítimas e acidentes
Nesta fase, faz-se a reclassificação de vítimas a partir do cruzamento da LUV com os dados oriundos dos sistemas de informação o SIH-SUS e do SIM disponibilizados para a equipe de trabalho, sendo utilizado o método[3] apontado no Guia Vida no Trânsito e atribuída a seguinte classificação:
- “Vítima Grave” – todo registro com internação hospitalar (SIH-SUS) por, no mínimo, 24 horas, referente ao acidente de trânsito no qual a vítima se envolveu.
- “Vítima Fatal” – registro no SIM com declaração de óbito referente a morte decorrente do acidente de trânsito e que tenha ocorrido até trinta dias após a data do acidente.
Depois de feita a classificação dos feridos graves e fatais, procede-se à reclassificação dos acidentes aos quais pertencem as vítimas.
Um acidente pode conter diversas vítimas, com níveis distintos de severidade dos ferimentos, sendo sua reclassificação feita da mesma forma como se procede a das vítimas:
- Acidente fatal: acidente com, no mínimo, uma vítima fatal;
- Acidente grave: acidente com, no mínimo, uma vítima grave.
Concluída a reclassificação das vítimas e acidentes, procede-se à análise descritiva dos dados. Para tanto, destacamos alguns procedimentos que podem ser realizados. Cabe destacar, que deve haver distinção entre acidentes fatais e graves nas análises produzidas.
Quadro 3: Análise descritiva dos dados
| Frequência dos dados segundo o local de ocorrência do acidente | Frequência dos feridos graves e óbitos segundo características das pessoas | Frequência dos óbitos e feridos graves segundo o local de Residência da vítima | Frequência dos óbitos segundo o tempo |
| Tipo de via
|
Idade | Residentes no município | Horário do dia |
| Qual a via (segmento ou intersecção de vias)
|
|||
| Qual a região do município
|
Sexo | ||
| Qual o meio de transporte da vítima pedestre, automóvel, ônibus, bicicleta etc. | Dia da semana | ||
| Condição da vítima: condutor ou passageiro | |||
| Dia da semana e hora da ocorrência | Escolaridade | Residentes em outros municípios | Mês do ano |
Fonte: Guia Vida No Trânsito (BRASIL, 20017b).
Passo 7: Análise de fatores fatores e condutas de risco para acidentes
Nesta fase, o objetivo é de analisar fatores e condutas de risco e compreender os determinantes e condicionantes de cada um na ocorrência de acidentes fatais e graves ocorridos em determinado período de tempo, com concomitante hierarquização dos fatores que contribuíram para a ocorrência e/ou severidade do acidente.
Cabe destacar que este é um dos pontos centrais para a produção de informações segundo Cardita e Pietro (2010), capazes de subsidiar o planejamento de programas, projetos e sistemas baseados em evidências, permitindo o estabelecimento de prioridades.
Sendo assim, o objetivo da análise é compreender a dinâmica dos acidentes com vítimas fatais –Vítima fatal: pessoa que morre imediatamente após um acidente de trânsito ou em até 30 dias como resultado de uma lesão, causada pelo acidente, excluindo-se suicídios (OMS, 2012, p. 34) e feridos graves (pessoa vítima de um acidente de trânsito que seja internada em um hospital, por, no mínimo, 24 horas, em decorrência do acidente (OMS, 2012, p. 34) – ocorridos em determinado período de tempo, identificar os fatores e as condutas de risco que contribuem para a ocorrência dos acidentes e determinar a importância que cada um deles teve na ocorrência e na gravidade da lesão.
Para a identificação dos fatores de risco, os gestores e sua equipe pode recorrer às seguintes fontes de dados:
- Boletim de ocorrência do acidente de trânsito;
- Relatório da Perícia Técnica;
- Prontuário hospitalar;
- Notícias da imprensa;
- Relato de testemunhas, agentes de fiscalização de trânsito, profissionais do SAMU;
- Boletim do SAMU e/ou corpo de bombeiros; e
- Imagens do local do acidente (fotos, Google StreetView, observação in loco, câmeras de monitoramento).
Após a identificação dos fatores de risco que contribuíram para a ocorrência/a gravidade, deve ser feita sua hierarquização, para estabelecer ordem de prioridade para as intervenções e, com base no Guia Vida no Trânsito (BRASIL, 2017b), pode-se montar uma planilha denominada de Quadro Múltiplo Integrado (QMI),[4] construído periodicamente dependendo da definição da coordenação do PVT no estado/município (recomenda-se que a periodicidade seja trimestral e anual).
Para a sistematização e padronização do QMI, utilizaremos a base definida no Guia Vida no Trânsito (BRASIL, 2017), onde constam agrupados os fatores determinantes e condicionantes dos ATT, da seguinte forma:
Quadro 4: Fatores determinantes e condicionantes dos ATT.
| Marcadores | Características |
| Fatores de Risco para o Envolvimento em Acidentes (FR-EA); | São os fatores de risco que contribuem, direta ou indiretamente, para a ocorrência do acidente em análise: Velocidade, direção após consumo de bebida alcoólica, problemas na infraestrutura, condições do veículo, cansaço e fadiga, falta de visibilidade, direção após consumo de drogas lícitas e ilícitas, uso de celulares e aparelhos eletrônicos (OMS, 2011).
Pode existir a presença de mais de um fator de risco no mesmo acidente. Os fatores de risco nesse grupo são: velocidade, direção e consumo de álcool, problemas de infraestrutura, condições do veículo, cansaço e fadiga de visibilidade, direção após consumo de drogas lícitas e ilícitas, uso de celulares e aparelhos eletrônicos (OMS, 2011).
|
| Condutas de Risco relacionadas com o Envolvimento em Acidente (FR-CLR); | São as condutas de risco que contribuem, direta ou indiretamente, para a ocorrência do acidente em análise. Pode existir a presença de mais de uma conduta de risco no mesmo acidente. As condutas de risco nesse grupo são: Avanço de sinal, transitar em local proibido, transitar em local impróprio, mudança de faixa de rolamento sem sinalização, desrespeito à distância mínima entre veículos, desrespeito à sinalização vertical e horizontal de trânsito e não possuir a Carteira Nacional de Habilitação (CNH) correspondente ao veículo que conduzia no momento do acidente. |
| Fatores que influenciam na gravidade das lesões relacionados à proteção inadequada (FR-PI | Fatores que influenciam na gravidade das lesões (FR-PI) Nessa categoria destacam-se: Não utilização de equipamentos de proteção individual: capacete, cinto de segurança nos bancos da frente e de trás, não utilização de dispositivos de retenção de crianças; veículos sem equipamentos de proteção; objetos laterais à via e fatores referentes ao gerenciamento das lesões. |
| Usuário Contributivo para a ocorrência de acidente grave e fatal (Ucp_AGF); | É o usuário do trânsito que: Foi identificado na análise dos acidentes graves ou fatais, por estar exposto a um fator de risco ou por ter adotado uma conduta inadequada, contribuiu para a ocorrência do acidente e para a ocorrência de uma vítima fatal ou grave. O Ucp-AFG pode ser a própria vítima ou outro indivíduo que contribuiu para a ocorrência de um acidente grave ou fatal por ter adotado uma conduta inadequada como, por exemplo, avançar um sinal vermelho e atropelar um pedestre. Esse usuário terá mais probabilidade de ser vítima se apresentar grau de vulnerabilidade elevado (pedestre, motociclista, ciclista) e menos probabilidade vítima à medida que a sua vulnerabilidade seja reduzida (condutor de veículo leve e menor ainda quando condutor de veículo pesado). |
| Condição das vítimas no momento do acidente (Grupo de Vítima – GV) | Refere-se à: Condição da vítima no momento do acidente: condutor ou ocupante de veículo leve, condutor ou ocupante de motocicleta, condutor ou ocupante de ônibus, condutor ou ocupante de veículo pesado, condutor ou ocupante de bicicleta, pedestre, entre outros.
|
Fonte: Adaptado pela autora do Guia Vida no Trânsito (Brasil, 2017b)
|
Para saber mais sobre o detalhamento dos fatores de riscos, acesse a unidade 3 do Guia Vida no Trânsito (BRASIL, 2017, p. 90 a 93). |
A figura a seguir articula os Fatores que Influenciam na Gravidade das Lesões (FR-PI), com ênfase para o cinto de segurança; veículo sem equipamento de proteção; gerenciamento de trauma; objetos laterais, a via e capacete.
Figura 10: Matriz dos fatores que Influenciam na Gravidade das Lesões (FR-PI).
Fonte: Adaptação e interpretação do Guia Vida no Trânsito (BRASIL, 2017b).
Com base na leitura dos marcadores sugeridos, o gestor poderá construir o Quadro Múltiplo Integrado (QMI), que permite, simultaneamente, a identificação de fatores/condutas de risco e grupos de vítimas/usuários contributivos para Acidentes Fatais e Graves (AFG) pela obtenção de tipos de perfis de riscos para o estado/município.
O seu preenchimento possibilita a produção de indicadores de óbitos e feridos graves relacionados com:
- Qualquer fator de risco relacionado ao envolvimento em um acidente de trânsito;
- Qualquer conduta local de risco relacionada ao envolvimento em um acidente;
- Qualquer fator de risco relacionado à proteção inadequada que agravou as lesões decorrentes de um acidente de trânsito;
- O grupo de vítima;
- Usuário contributivo para o acidente fatal e grave.
Segundo o Guia Vida no Trânsito (2017), o QMI[5] é composto por quatro blocos de colunas:
Quadro 5: Múltiplo Integrado (QMI)
| Identificação | Fatores e condutas locais de risco (FR-EA; CLR-EA) | Fatores que influenciam a gravidade das lesões (FR-PI) | Grupos de vítimas (GV) |
| Identificação do acidente
Tipo de acidente |
FR-EA: São os fatores de risco que contribuem, direta ou indiretamente, para a ocorrência do acidente em análise: velocidade, direção após consumo de bebida alcoólica, problemas na infraestrutura, condições do veículo, cansaço e fadiga, falta de visibilidade, direção após consumo de drogas lícitas e ilícitas, uso de celulares e aparelhos eletrônicos,
CLR-EA: São as condutas de risco que contribuem, direta ou indiretamente, para a ocorrência do acidente em análise. Pode existir a presença de mais de uma conduta de risco no mesmo acidente. As condutas de risco nesse grupo são: avanço de sinal, transitar em local proibido, transitar em local impróprio, mudança de faixa de rolamento sem sinalização, desrespeito à distância mínima entre veículos etc. |
Fatores que influenciam na gravidade das lesões (FR-PI) Nessa categoria destacam-se: Não utilização de equipamentos de proteção individual: capacete, cinto de segurança nos bancos da frente e de trás, não utilização de dispositivos de retenção de crianças; veículos sem equipamentos de proteção; objetos laterais à via e fatores referentes ao gerenciamento das lesões. | Motociclista/passageiro
Pedestre
Ciclista
Condutor de Veículo Leve
Passageiro de Veículo Leve
Condutor/Passageiro de Ónibus
Condutor/Passageiro de Veículo pesado |
Fonte: Adaptado pela autora do Guia Vida no Trânsito (BRASIL, 2017b)
Passo 8: Definição dos fatores-chave de risco locais
A referida análise apresentará a realidade local e possibilitará a definição dos programas e projetos prioritários de intervenção do PVT no estado/município, devendo ser considerada a ordem de importância dos fatores e condutas de risco que contribuíram para a ocorrência dos acidentes, bem como dos fatores que influenciaram a gravidade das lesões dos principais grupos de vítima e usuários contributivos.
Conforme apresentado no Guia Vida no Trânsito, a definição dos principais fatores e condutas de risco que contribuíram para a ocorrência dos acidentes (FR-EA e CLR-EA) e para a gravidade das lesões (FR-PI) deve ser apresentada utilizando-se pesos atribuídos a cada um dos fatores e condutas de risco, sendo eles registrados graficamente.
| Definição dos fatores e condutas de risco (FRea, CLR-ea, FR-PI) |
A definição desses fatores auxilia os gestores a atuarem na redução dos principais fatores e condutas de risco, ou seja, aqueles que mais influenciam na ocorrência de acidentes fatais e graves e que foram definidos pela aplicação da planilha do QMI (somatório das pontuações = maior pontuação que constitui a “janela foco”).
Deve ser identificada a “janela foco”, tendo como base a quantidade de fatores e condutas prevalentes e a capacidade do estado/município de acordo com sua capacidade para tratar os itens, por intermédio de programas e projetos de segurança no trânsito, conforme exemplos seguintes.
Figura 11: Fatores e Condutas locais de riscos (FR-Eae CRL).
Fonte: Guia Vida no Trânsito (BRASIL, 2017b).
Da mesma forma, o planejamento dos programas e projetos prioritários deve levar em consideração os principais fatores que influenciaram a gravidade da lesão, conforme exposto na Figura 12.
Figura 12: Fatores de Risco Proteção Inadequada (FR-PI).
Fonte: Guia Vida no Trânsito (BRASIL, 2017b).
Da mesma forma que foram definidos os principais fatores, as principais condutas de risco e os fatores agravantes das lesões, deverão ser definidos os principais Grupos de Vítimas (GV), para auxiliar o gestor no planejamento dos programas e projetos prioritários, conforme exposto a seguir:
Figura 13: Fatores de Risco Proteção Inadequada (FR-PI).
Fonte: Guia Vida no Trânsito (BRASIL, 2017b).
Cabe destacar que outra informação importante como subsídio para o planejamento dos programas e projetos prioritários é a definição do perfil de usuários contributivos (Ucp-AGF) para os acidentes. Os usuários contributivos podem aparecem muitas vezes associados a um ou mais fatores de risco, como, por exemplo, um motociclista associado ao fator velocidade, álcool, drogas e/ou fadiga.
Sendo assim, o gestor poderá fazer análises vinculadas a fatores/condutas de risco, fatores que agravaram a severidade das lesões, principais grupos de vítimas e usuários contributivos, produzindo, assim, uma síntese da realidade locorregional e estadual, como também proceder a uma análise articulada entre os diferentes fatores e, com base na capacidade de desenvolvimento de programas e projetos, tomar as decisões de forma segura.
Figura 14: Fatores de Risco para os Acidentes de Trânsito.
Fonte: Adaptado pela autora (Guia Vida no Trânsito, BRASIL, 2017b).
| A |
Apoiar tecnicamente os gestores municipais, para atuarem no enfrentamento à violência no trânsito propiciando desenvolvimento de ações estratégicas e disseminação de suas práticas no estado
Lidar com temas complexos no âmbito da gestão pública em saúde não é uma tarefa fácil, principalmente por existir, segundo Nogueira (2004), forte tensão na gestão das políticas sociais contemporâneas, advindas da multiplicação e fragmentação dos interesses, pela ampliação frenética das demandas, por graves dificuldades de coordenação e direção, pela incerteza e pela insegurança, pelo enfraquecimento das lealdades e o empobrecimento da convivência.
Dessa forma, essa situação interfere sobre a gestão, levando-a a incorporar estrutura mais permeável à participação social, mais horizontalizada, participativa e mais bem preparada para a intervenção envolvendo a parcerias com outros atores e instituições.
Segundo Silva (2011), tais tensões no aparelho do Estado vêm fazendo que o Estado comece a adotar uma estrutura de rede e multiníveis, em uma lógica intersetorial e transversal de implementação de políticas públicas, trazendo para o cenário a definição de intersetorialidade, que pode ser definida: como o conjunto de desenhos formais e práticas que conferem sinergia e complementaridade entre diversos setores responsáveis pelas políticas públicas (como o administrativo, o orçamentário, o de planejamento, de recursos humanos etc.), mas também as próprias áreas específicas das políticas sociais, como assistência social, educação, saúde etc. Assim, a intersetorialidade não se restringe a uma questão meramente administrativa, mas engloba enfoques multidimensionais, respostas integrais e superação das intervenções setoriais especializadas ou fragmentadas, com baixo grau de diálogo na busca por soluções para problemas comuns e/ou interrelacionados (SILVA, 2011).
Tomando como base as afirmativas de Cunill (2005), identificam-se dois aspectos inerentes à prática da intersetorialidade: a) um mais político que destaca que a integração entre setores possibilita a busca de soluções integrais aos problemas sociais e se traduz em uma assunção de que todas as políticas públicas que persigam estratégias globais de desenvolvimento, como a melhoria da qualidade de vida da população, devem ser planejadas e executadas intersetorialmente; e b) a premissa técnica concentrada na análise da eficiência, apontando que a integração entre os setores permite que as diferenças entre eles possam ser usadas produtivamente no enfrentamento dos problemas sociais, propiciando a construção de caminhos e soluções, pois permite compartilhar recursos das mais distintas ordens e integrar as ações governamentais, superando a visão negativa, que persiste, de que a prestação de serviços públicos ineficientes e ineficazes.
Nesse mesmo caminho, destaca-se o conceito de transversalidade, que, segundo Serra (2004), pode ser entendido como sendo uma “intersetorialidade de elevado nível institucional”, pois tenta dar respostas organizacionais à necessidade de incorporação às tarefas da organização de temas, visões, enfoques, problemas públicos, objetivos, que não se encaixam em somente temas das estruturas organizacionais verticais e tentam, também, que todas essas estruturas verticais compartilhem, sinergicamente, a pactuação de um objetivo comum que não seja específico a nenhuma delas em particular.
Nessa perspectiva, trabalhar no enfrentamento à violência no trânsito requer dos gestores estaduais e suas equipes visão ampla e sistêmica, tendo em vista ser um problema global, recebendo especial atenção da ONU, que a incluiu nos ODS e na Agenda 2030, pela meta 3.6 até 2020, reduzir pela metade as mortes e os ferimentos globais por acidentes em estradas.
Outra faceta dessa situação retratada recentemente por Moreira et al. (2018), com base em dados do DataSUS (2017), em que os autores destacam que, no Brasil, de 1996 a 2015, morreram 21.057.086 pessoas, das quais 2.656.875 por Causas Externas (12,6%); entre as Causas Externas, os ATT aparecem como a segunda causa mais recorrente, sendo responsáveis pela morte de 733.120 pessoas (27,6% das mortes pela causa e 3,5% do total de mortes no período).
Diante disso, destacamos a necessidade de a Gestão Estadual trabalhar junto aos municípios, buscando nortear a construção das intervenções locais por meio da construção de agendas para a elaboração do Plano de Ação Municipal para o Enfrentamento à Violência no Trânsito (PVT).
Essa ação é essencial e requer a observância de um conjunto de processos já tratados aqui cuja centralidade fica em uma leitura situacional sobre o problema e visão sistêmica e intersetorial da construção das ações e atividades.
Nesse cenário, destaca-se o PVT,[6] como iniciativa voltada para a vigilância e prevenção de lesões e mortes no trânsito e promoção da saúde, em resposta aos desafios da ONU para a Década de Ações pela Segurança no Trânsito 2011–2020.
O Projeto tem como foco as ações na intervenção em dois fatores de risco priorizados no Brasil: dirigir após o consumo de bebida alcoólica e velocidade excessiva e/ou inadequada, além de outros fatores ou grupos de vítimas identificados localmente a partir análises dos dados, notadamente acidentes de transporte terrestre envolvendo motociclistas.
No seu desenho destacam-se seis eixos: articulação intersetorial (I) por meio do mapeamento/identificação de instituições parceiras governamentais e da sociedade civil e a constituição de comissões intersetoriais em cada uma das cidades, formalmente constituída por meio de decreto municipal dos respectivos prefeitos e a qualificação e integração das informações (II) por meio da qual são identificadas as fontes de informações existentes sobre as ocorrências de acidentes de trânsito, bem como os mortos e feridos graves causados pelo trânsito em cada uma das fontes, e também avalia e qualifica as bases de dados existentes e realiza pareamento das bases de dados buscando complementar as fontes entre si.
O terceiro eixo está vinculado à análise de fatores de risco, condutas inadequadas dos usuários do trânsito, fatores contributivos e grupos de vítimas envolvidos no acidente de trânsito (III) que se dá após o processo de integração das bases de dados, em que são identificados os principais fatores de risco e os principais grupos de vítimas que contribuíram para os acidentes fatais e graves, em que se constrói o perfil de determinação dos mortos e feridos graves em cada uma das cidades – fatores principais, relevantes e fatores locais de risco – e subsidiar a elaboração de um plano de intervenção com base em evidências suportadas pela análise dos dados.
E de forma articulada temos o quarto eixo, vinculado à elaboração de um plano de ações integradas e intersetoriais de segurança no trânsito e execução das intervenções intersetoriais e integradas (IV), vinculados a dois programas principais, definidos pelo Projeto “beber e dirigir”, “velocidade excessiva e inadequada”, além dos programas específicos definidos a partir da identificação dos fatores de risco locais e/ou grupos de vítimas vulneráveis na cidade, como, por exemplo: motociclistas, pedestres, crianças. Para cada programa, são definidas as ações integradas de educação, engenharia de trânsito, fiscalização, pesquisa e projetos especiais, organizadas na forma de projetos de intervenção.
O quinto eixo é do monitoramento do Projeto (V), que deve ser, preferencialmente, realizado trimestralmente, onde são avaliados o desempenho das intervenções de cada projeto de ação, o percentual de cumprimento das metas, o desempenho dos indicadores, como número de mortos e feridos graves e taxas de mortalidade por 100 mil habitantes e razão de óbitos por 10 mil veículos, assim como o número de leitos hospitalares ocupados por vítimas de acidentes de trânsito e o número de dias consecutivos sem mortes causadas pelo trânsito (visão zero progressiva) e, por fim, a renovação e expansão (VI), voltado para a revisão do plano de ações, das metas e intervenções, a incorporação e a qualificação de novos atores e parceiros e a expansão do projeto (BRASIL, MS, 2018; disponível em: <http://portalms.saude.gov.br/saude-de-a-z/acidentes-e-violencias/41896-projeto-vida-no-transito>).
Cabe destacar que a construção deste plano de ação não pode estar descolada da estruturação do Plano Municipal de Saúde e dos demais instrumentos de gestão, interligando sequencialmente diretrizes, objetivos, metas e indicadores pactuados servindo como base para o monitoramento e a avaliação pelos entes federados nas três esferas de governo (CONASS, 2013a e CONASS, 2013b).
Importante enfatizar que o Plano de Saúde é o instrumento central de planejamento para definição e implementação de todas as iniciativas no setor saúde de cada esfera da gestão do SUS para o período de quatro anos. Estabelece os compromissos do governo para o setor saúde e, a partir da análise situacional, identifica as necessidades de saúde da população e singularidades de cada esfera. É elaborado no primeiro ano da gestão com execução a partir do segundo ano em curso (BRASIL, 2016).
Sendo assim, apresentamos como opção de suporte para a construção de Plano de Ação Municipal um roteiro com os seguintes elementos de construção a ser apoiado pelo Gestor Estadual:
| Objetivo I | Atividades | Responsável | Parceiros | Metas | Prazos |
| Fomentar a articulação interinstitucional | Organizar Oficina de Trabalho com entidades Governamentais e Não Governamentais | Comitê Estadual Interinstitucional de Prevenção dos Acidentes de Trânsito | Detran
Universidades COSEMS Secretaria Estadual de Educação Secretaria Municipal de Saúde da Capital CES ONGs |
1 Oficina Realizada
Protocolo de intenções pactuado. |
Até março de XXXX |
| Objetivo II | Atividades | Responsável | Parceiros | Metas | Prazos |
| Apoiar a capacitação das equipes de trabalhos dos municípios prioritários | Realização de Oficinas locorregionais | Comitê Estadual Interinstitucional de Prevenção dos Acidentes de Trânsito | Universidades
COSEMS Secretaria Estadual de Educação Secretaria Municipal de Saúde da Capital Detran
|
X Oficinas Realizadas
X trabalhadores capacitados |
Até maio de XXXX |
| Objetivo III | Atividades | Responsável | Parceiros | Metas | Prazos |
| Apoiar a construção de Planos de Ação Municipal no PVT | Realizar oficinas de trabalho para estruturação do planos com base nos dados epidemiológicos locais. | Comitê Estadual Interinstitucional de Prevenção dos Acidentes de Trânsito | Detran
Universidades COSEMS Secretaria Estadual de Educação Secretaria Municipal de Saúde da Capital Polícia Rodoviária Federal (PRF) e outras entidades |
Reduzir os acidentes graves e fatias em pelo menos 15% nos municípios prioritários | 1 anos após o início do plano |
| R |
Realizar a gestão do Plano de Ação Estadual de enfrentamento a Violência no Trânsito, pactuado com os gestores e com sociedade
Ao abordar a temática da gestão, há necessidade de retomarmos breve discussão sobre planejamento em saúde. Para Merhy (1995), o planejamento faz parte da vida do homem pelo menos em três situações básicas: como instrumento/atividade dos processos de gestão das organizações, pois nelas ocorre processo de trabalho; como prática transformadora, determinando, assim, novas relações sociais; e como método de ação governamental, tendo em vista a elaboração de políticas.
Paim (2003) corrobora com o pensamento de Merhy (1995) ao considerar que, ao tempo que é técnica, é política, é econômica e é ideológica, sendo o planejamento um processo de transformação de uma situação em outra, pois há definição de uma finalidade, uma utilização de saberes, técnicas e atividades que são determinadas por relações sociais em determinada organização.
O planejamento é considerado também como um modo de explicitação do que vai ser realizado, precisando ser identificado quando, onde, como, com quem e para que será realizado. Nessa lógica, o planejamento é um compromisso com a ação (PAIM, 2003).
Destacadamente, o Planejamento no SUS é uma função gestora que, além de requisito legal, é um dos mecanismos importantes para assegurar a unicidade e os princípios constitucionais do SUS.
O Plano de Saúde e as respectivas Programações Anuais de Saúde (PAS) e o Relatório Anual de Gestão (RAG) são instrumentos para o planejamento e a gestão no âmbito do SUS, que se interligam sequencialmente, compondo um processo cíclico de planejamento e gestão para operacionalização integrada, solidária e sistêmica do SUS. Portanto, no processo de planejamento do SUS, as diretrizes, os objetivos, as metas e os indicadores pactuados precisam estar postos nos Plano de Saúde, na PAS e no RAG, desde a sua elaboração, formalização e atualização, servindo como base para o monitoramento e a avaliação pelos entes federados nas três esferas de governo (CONASS, 2013 a e CONASS, 2013b).
Dessa forma, para a temática de enfrentamento à violência no trânsito ganhar legitimidade e caráter institucional, é necessário dialogar com o processo de construção dos instrumentos de gestão do SUS.
A seguir, a síntese dos instrumentos de planejamento no SUS com as temporalidades e elementos estratégicos a serem observados a partir de sua construção.
Quadro 6: Instrumentos de Planejamento do SUS
| INSTRUMENTO | TEMPORALIDADE | ASPECTOS ESTRATÉGICOS |
| PLANO DE SAÚDE | A cada 4 anos | Análise situacional do território, objetivos, diretrizes, metas, indicadores, aspectos do monitoramento e avaliação.
Elaboração durante o exercício do primeiro ano da gestão em curso com execução a partir do segundo da gestão em curso até o primeiro ano da gestão subsequente. |
| PROGRAMAÇÃO ANUAL DE SAÚDE | Anualmente | Contempla a Programação Geral das Ações e Serviços de Saúde, descrevendo as ações e respectivos recursos financeiros. |
| RELATÓRIO ANUAL DE GESTÃO | Anualmente | Apresentação dos resultados vinculados a PAS, precisa conter as diretrizes, objetivos, indicadores do Plano de Saúde, análise da execução financeira, recomendações para revisões do referido plano.
Envio da resolução de aprovação do relatório de gestão municipal, relativo ao ano anterior, pelo Conselho Municipal de Saúde, à CIB, até 31 de maio do ano em curso. |
Fonte: Adaptado pela autora do Manual de planejamento no SUS (BRASIL, 2016).
Nesse contexto, percebe-se a importância dos instrumentos, não isoladamente, mas por sua interligação, destacando-se a gestão do Plano de Ação Estadual de Enfrentamento à Morbimortalidade por Acidentes de Trânsito, que precisa ser elaborado em consonância com os instrumentos de gestão do SUS, permitindo a articulação de esforços com base em:
- Reconhecimento do problema que acomete a população com a mensuração da magnitude e da importância das lesões e mortes causadas pelo trânsito. Identificação dos fatores dos determinantes, condicionantes e fatores que aumentam o risco das lesões, incapacidades e mortes causadas pelo trânsito;
- Identificação dos grupos mais expostos;
- Análise e definição de quais estratégias de intervenções são efetivas no âmbito da prevenção, promoção da saúde e a redução das lesões causadas pelo trânsito. Essa definição é obtida por estudos epidemiológicos avaliativos;
- Estruturação da execução de intervenções baseadas em evidências e a avaliação e da efetividade dessas intervenções no contexto em que estão sendo aplicadas, bem como do custo-efetividade dessas intervenções.
No intuito de sistematizar as abordagens realizadas neste Guia, apresentamos, no Apêndice A e no B, um passo a passo no que tange à Criação do Comitê Estadual Interinstitucional de Prevenção dos Acidentes de Trânsito e à elaboração do Plano de Ação Estadual de Enfrentamento a Morbimortalidade por Acidentes de Trânsito (℮-TRANSITAR), respectivamente.
5. CONSIDERAÇÕES FINAIS
Considerando os desafios existentes no enfrentamento às lesões e mortes decorrentes dos acidentes de trânsito, há necessidade urgente de cooperação solidária entre os três entes federados relacionados a diversos setores no sentido de buscar minimizar os impactos desse evento na vida das pessoas.
O Brasil precisa avançar no desenvolvimento de um Política Pública de âmbito nacional no sentido de construir um Plano Nacional de Mobilidade Urbana Sustentável que considere os determinantes sociais e induza o planejamento de estratégias, ações, intervenções, de acordo com as recomendações da ONU e da OMS.
O setor saúde, no decorrer dos últimos quase 10 anos, vem acumulando experiência na área do trânsito, porém, de acordo com OMS (2015), precisa aprimorar o sistema de vigilância desses eventos, na assistência às vítimas, nas ações de prevenção, principalmente da Promoção da Saúde e no fazer advocacy junto os demais setores.
Sendo assim, o CONASS convida a todos os gestores a se engajarem em um movimento nacional de enfrentamento à violência no trânsito por meio da construção de processos e ações que terão por base o Guia – Ideia: ℮-TRANSITAR.
REFERÊNCIAS BIBLIOGRÁFICAS
ALMEIDA, N. D.V.; LIMA, A. K. B.; ALBUQUERQUE, C.M.; ANTUNES, L. As relações de gênero e as percepções dos/das motoristas no âmbito do sistema de trânsito. Psicol. cienc. prof. vol. 25, n. 2, p. 172-185, 2005.
ANDRADE, S. S. C.; JORGE, M. H. P. M. Internações hospitalares por lesões decorrentes de acidente de transporte terrestre no Brasil, 2013: permanência e gastos. Epidemiologia e Serviços de Saúde, v. 26, n. 1, p. 31-38, 2017.
BACCHIERI, G.; BARROS, A. J. D. Acidentes de trânsito no Brasil de 1998 a 2010: muitas mudanças e poucos resultados. Rev. Saúde Pública, vol. 45, n. 5, p. 949-963, 2011.
BRASIL. Ministério da Saúde. Política Nacional de Redução da Morbimortalidade por Acidentes e Violências. 2001. Disponível em: <http://bvsms.saude.gov.br/bvs/publicacoes/acidentes.pdf>. Acesso em: 12 out. 2018.
____. ____. Política Nacional de Promoção da Saúde, 2006. Disponível em: <http://bvsms.saude.gov.br/bvs/publicacoes/politica_promocao_saude.pdf>. Acesso em: 12 out. 2018.
____. ____. Secretaria de Vigilância em Saúde. Tendência e cenário da mortalidade por acidentes de transporte terrestre no Brasil, de 2000 a 2015. In: ____. Saúde Brasil – 2017: uma análise da situação de saúde e os desafios para o alcance dos Objetivos de Desenvolvimento Sustentável. Brasília, 2018. p. 293-312.
____. ____. Secretaria de Vigilância em Saúde. Saúde Brasil 2015/2016 – Acidentes de transporte terrestre no Brasil: caracterização das internações (2014) e óbitos (2000 e 2014), tendências e previsões das taxas de mortalidade (2000 a 2020). In: ______. Ministério da Saúde. Secretaria de Vigilância em Saúde. Saúde Brasil: uma análise da situação de saúde e da epidemia pelo vírus Zika e por outras doenças transmitidas pelo Aedes aegypti. Brasília, 2017a. p. 183-205.
____. ____. Universidade Federal de Goiás. Guia Vida no Trânsito. Brasília: Ministério da Saúde, 2017b.
____. ____. Manual de planejamento no SUS. 1. ed. Brasília: Ministério da Saúde; 2016.
____. ____. Secretaria de Vigilância em Saúde. Perfil e evolução da morbimortalidade de acidentes de transporte terrestre – Brasil, 2004-2013. In: ____. Ministério da Saúde. Secretaria de Vigilância em Saúde. Saúde Brasil 2014: uma análise da situação de saúde e das causas externas. Brasília, 2015. p. 343-372. 2015a.
____. ____. Secretaria de Vigilância em Saúde; Universidade Federal de Goiás. Guia de implantação e execução do Projeto Vida no Trânsito nos municípios brasileiros. Brasília: Ministério da Saúde, 2015b.
BRASIL. Política Nacional sobre o Álcool. Decreto n. 6.117, de 22 de maio de 2007. Disponível em: <http://www.planalto.gov.br/ccivil_03/_ato2007-2010/2007/decreto/d6117.htm>. Acesso em: 10 out. 2018.
BRASIL. Presidência da República. Lei n. 11.705, de 19/06/2008 – “Lei Seca”. Disponível em: <http://www.planalto.gov.br/ccivil_03/_Ato2007-2010/2008/Lei/L11705.htm>. Acesso em: 10 out. 2018.
____. ____. Lei n. 13.614 de 11 de janeiro de 2018. Plano Nacional de Redução de Mortes e Lesões no Trânsito (Pnatrans). Disponível em: <http://www.planalto.gov.br/CCivil_03/_Ato2015-2018/2018/Lei/L13614.htm>. Acesso em: 10 out. 2018.
____. ____. Resolução n. 740, de 12 de setembro de 2018. Disponível em: <http://portal.imprensanacional.gov.br/materia/-/asset_publisher/Kujrw0TZC2Mb/content/id/41419418>. Acesso em: 10 out. 2018.
CARDITA, J.; PIETRO, G. Estratégia de proatividade e parceria: um modelo de participação comunitária para abordar segurança no trânsito. Global Road Safety Partnership. Switzerland. 2010.
CONSELHO NACIONAL DE SECRETÁRIOS DE SAÚDE (CONASS). Atenção primária e Promoção da Saúde. Brasília: CONASS, 2011. Coleção Para Entender a Gestão do SUS, 2011, vol. 3.
____. Pactuação de diretrizes, objetivos, metas e indicadores para 2013-2015. [Internet] Brasília, 2013a. Disponível em: <http://www.conass.org.br/biblioteca/wp-content/uploads/2013/01/NT-04-2013-Metas-Indicadores.pdf>. Acesso em: 10 out. 2018.
____. Diretrizes para o processo de planejamento e gestão no âmbito do SUS. [Internet]. Brasília, 2013b. Disponível em: <http://www.conass.org.br/wp-content/uploads/2013/09/NT-34-2013-Diretrizes-planejamento-no-SUS.pdf>. Acesso em: 10 out. 2018.
____. Seminário Internacional sobre Segurança no Trânsito. Brasília, 2017. Conass Debate, v. 7.
CONSELHO NACIONAL DE SAÚDE (CNS). Plano Nacional de Saúde (2016-2019). Disponível em: <http://conselho.saude.gov.br/ultimas_noticias/2016/docs/planonacionalsaude_2016_2019.pdf>. Acesso em: 12 out. 2018.
CUNILL GRAU, N. La intersectorialidad en el gobierno y gestión de la política social. In: Anais do X Congreso Internacional del CLAD sobre la Reforma del Estado y de la Administración Pública. Santiago/Chile, out. 2005.
DECLARAÇÃO DE BRASÍLIA. Segunda Conferência Global de Alto Nível sobre Segurança no Trânsito: Tempo de Resultados. Brasília, 18-19 de novembro de 2015. Disponível em: <http://www.who.int/violence_injury_prevention/road_traffic/Final_Brasilia_declaration_PT.pdf>. Acesso em: 18 out. 2018.
EMPRESA BRASILEIRA DE COMUNICAÇÃO (EBC). Acidentes de trânsito geram mais de 4,5 milhões de indenizações. Disponível em: <http://agenciabrasil.ebc.com.br/geral/noticia/2018-05/acidentes-de-transito-geram-mais-45-milhoes-de-indenizacoes>. Publicado em: 25 maio 2018, 15h32, por Alana Gandra – Repórter da Agência Brasil, Rio de Janeiro. Acesso em: 8 out. 2018.
FUNDAÇÃO OSWALDO CRUZ (Fiocruz). Documento base do Projeto: observatório dos ODS: Metodologias de Qualificação das Políticas do DAPES/SAS/MS. Um Método para o Planejamento e a Tomada de Decisões no âmbito da Agenda 2030. CEE-FIOCRUZ, Rio de Janeiro, 2018.
HOFFMANN, M. H.; CARBONELLI, E.; MONTORO, L. Álcool e segurança no trânsito (II): a infração e sua prevenção. Psicol. cienc. prof., vol. 16, n. 2, p. 25-30V, 1996.
INOJOSA, R. M. Sinergia em políticas e serviços públicos: desenvolvimento social com intersetorialidade. Cadernos FUNDAP, v. 22, p. 102-10, 2001.
INSTITUTO DE PESQUISA ECONÔMICA APLICADA (IPEA). Divisão de Polícia Rodoviária Federal. Acidentes de trânsito nas rodovias federais brasileiras: caracterização, tendências e custos para a sociedade. Brasília: Ipea, 2015. Relatório de pesquisa.
MERHY, E. E. Planejamento como tecnologia de gestão: tendências e debates no planejamento e saúde no Brasil. In: GALLO, E. Razão e Planejamento, reflexões sobre política estratégia e liberdade. São Paulo: Hucitec; Rio de Janeiro: Abrasco; 1995.
MINTZBERG, H. Ascensão e queda do planejamento estratégico. Porto Alegre: Bookman, 2004.
MOREIRA, M. R. et al. Mortalidade por acidentes de transporte de trânsito em adolescentes e jovens, Brasil, 1996-2015: cumpriremos o ODS 3.6? Ciência & Saúde Coletiva, vol. 23, n. 9, p. 2785-2796, 2018.
NOGUEIRA, M. Um Estado para a sociedade civil: temas éticos e políticos da gestão democrática. São Paulo: Cortez, 2004.
ORGANIZAÇÃO MUNDIAL DE SAÚDE (OMS). 58ª Assembleia Mundial de Saúde. Item 13.1 da Agenda. Revisão do Regulamento Sanitário Internacional, 2005. Disponível em: <http://www.saude.pi.gov.br/uploads/divisa_document/file/104/revisao_regulamento_sanitario_internacional.pdf>. Acesso em: 12 out. 2018.
____. Sistemas de dados: um manual de segurança viária para gestores e profissionais da área. Brasília: OPAS, 2012b. Disponível em: <http://apps.who.int/iris/bitstream/handle/10665/44256/9789275717110_por.pdf?sequence=3>. Acesso em: 30 out. 2018.
____. Beber e dirigir. Manual de Segurança de Trânsito para Profissionais de Trânsito e de Saúde. 2007. Disponível em: <https://www.paho.org/bra/index.php?option=com_docman&view=download&alias=1484-beber-e-dirigir-prevencao-manual-seguranca-transito-para-profissionais-transito-e-saude-4&category_slug=acidentes-e-violencias-086&Itemid=965>. Acesso em: 12 out. 2018.
____. Promovendo a defesa da segurança viária e das vítimas de lesões causadas pelo trânsito: um guia para organizações não governamentais. 2013. Disponível em: <http://apps.who.int/iris/bitstream/handle/10665/44854/9789248503320_por.pdf?sequence=8>. Acesso em: 10 out. 2018.
____. Relatório global sobre o estado da segurança viária 2015. Genebra: Organização Mundial de Saúde; 2015. Disponível em: <http://www.who.int/violence_injury_prevention/road_safety_status/2015/Summary_GSRRS2015_POR.pdf>. Acesso em: 8 out. 2018.
____. Prevenção de lesões causadas pelo trânsito: Manual de treinamento, 2011. 2011a. Disponível em: <http://bvsms.saude.gov.br/bvs/publicacoes/prevencao_lesao_causadas_transito.pdf>. Acesso em: 10 out. 2018.
____. Caminhar com segurança: breve panorama sobre a segurança dos pedestres no mundo, 2011. 2011b. Disponível em: <https://www.paho.org/bra/index.php?option=com_docman&view=download&alias=1496-caminhar-com-seguranca-6&category_slug=acidentes-e-violencias-086&Itemid=965>. Acesso em: 30 out. 2018.
ORGANIZAÇÃO DAS NAÇÕES UNIDAS (ONU). Agenda 2030: os 17 Objetivos de Desenvolvimento Sustentável, 2015. Disponível em: <https://nacoesunidas.org/pos2015/>. Acesso em: 8 nov. 2018.
ORGANIZAÇÃO PAN-AMERICANA DA SAÚDE (OPAS). Relatório mundial sobre prevenção de lesões causadas pelo trânsito: resumo. 2012a. Disponível em: <https://www.paho.org/bra/index.php?option=com_docman&view=download&alias=1490-relatorio-mundial-sobre-a-prevencao-das-lesoes-causadas-pelo-transito-sumario-0&category_slug=acidentes-e-violencias-086&Itemid=965>. Acesso em: 12 out. 2018.
____. Segurança de pedestres: manual de segurança viária para gestores e profissionais da área. Brasília: Opas, 2013. Disponível em: <http://apps.who.int/iris/bitstream/handle/10665/79753/9789275718117_por.pdf?sequence=7>. Acesso em: 12 out. 2018.
____. Gestão da velocidade: um manual de segurança viária para gestores e profissionais da área. Brasília, 2012.
____. Ministério da Saúde. Velocidade e acidentes de trânsito/ANDI. Brasília, 2014. Disponível em: <https://www.paho.org/bra/index.php?option=com_docman&view=download&alias=1512-folder-velocidade-e-acidentes-transito-2&category_slug=acidentes-e-violencias-086&Itemid=965>. Acesso em: 18 out. 2018.
____. Segurança no trânsito nas Américas. Washington, DC: Opas, 2016. Disponível em: <http://www.who.int/violence_injury_prevention/road_safety_status/2015/Road_Safety_PAHO_Portuguese.pdf>. Acesso em: 8 out. 2018.
____. Salvar VIDAS: Pacote de medidas técnicas para a segurança no trânsito. Brasília: Organização Pan-Americana da Saúde, 2018. Licença: CC BY-NC-SA 3.0 IGO. Disponível em: <http://iris.paho.org/xmlui/bitstream/handle/123456789/34980/9789275320013-por.pdf?sequence=1&isAllowed=y>. Acesso em: 12 set. 2018.
PAIM, J. S. Epidemiologia e planejamento: a recomposição das práticas epidemiológicas na gestão do SUS. Ciência e Saúde Colet., vol. 8, n. 2, 2003.
PAVARINO FILHO, R V. As Declarações de Moscou e Brasília sobre a segurança no trânsito – um paralelo entre dois momentos no tema da saúde. Ciência e Saúde Coletiva, v. 21, n. 12, p. 3649-3660, 2016.
PITANGA, C. V. Fé em Deus e pé na tábua: ou como e por que o trânsito enlouquece no Brasil. Horiz. antropol., vol. 18, n. 37, p. 399-402, 2012.
PONCE, J. C.; LEYTON, V. Drogas ilícitas e trânsito: problema pouco discutido no Brasil. Rev. psiquiatr. clín., vol. 35(Supl. 1), n. 17, p. 65-69, 2008.
ROZESTRATEN, R. J. A. A Psicologia Social e o trânsito. Psicol. cienc. Prof., vol. 6, n. 2, p. 22-23, 1986.
SERRA, A. La gestión transversal: expectativas y resultados. In: IX Congreso Internacional del CLAD sobre la Reforma del Estado y de la Administración Pública, 2-5 Nov. Madrid, España, 2004.
SILCOCK, D. Strategies for action. In: FIA Foundation for the automobile and Society. Share Responsibility for Safer Roads. Conference Proceedings, p. 56-61, 2003.
SILVA, L. A. L. A emergência da intersetorialidade como tema chave na análise de políticas sociais. Anais do II Fórum Brasileiro de Pós-graduação em Ciência Política. São Carlos, 2011.
SILVA, M. M. A. et al. Projeto Vida no Trânsito – 2010 a 2012: uma contribuição para a Década de Ações para a Segurança no Trânsito 2011-2020 no Brasil. Epidemiologia e Serviços de Saúde, Brasília, v. 22, n. 3, p. 531-536, set. 2013. Disponível em: <http://scielo.iec.gov.br/pdf/ess/v22n3/v22n3a19.pdf. Acesso em 12 set. 2018>.
____ et al. Grupo Técnico de Parceiros do Projeto Vida no Trânsito. Projeto Vida no Trânsito – 2010 a 2012: uma contribuição para a Década de Ações para a Segurança no Trânsito 2011-2020 no Brasil. Epidemiol Serv. Saúde, vol. 22, n. 3, p. 531-536, jul./set., 2013.
SOARES, D. F. P. P.; MATHIAS, T. A. F.; SILVA, D. W; ANDRADE, S. M. Motociclistas de entrega: algumas características dos acidentes de trânsito na região sul do Brasil. Rev. Bras. Epidemiol. vol. 3, p. 435-444, 2011.
WORLD HEALTH ORGANIZATION (WHO). Global status report on road safety: time for action. Geneva, 2009. Disponível em: <www.who.int/violence_injury_prevention/road_safety_status/2009 or
http://apps.who.int/iris/bitstream/handle/10665/44122/9789241563840_eng.pdf?sequence=1>.
____. Global status report on road safety 2013: supporting a decade of action. Geneva, 2013.
____. Global status report on road safety 2015. Geneva, 2015. Disponível em: <http://www.who.int/violence_injury_prevention/road_safety_status/2015/en/>. Acesso em: 5 set. 2018.
APÊNDICE A
Passo a Passo para Criação do Comitê Estadual Interinstitucional de Prevenção dos Acidentes de Trânsito
APÊNDICE B
Passo a Passo para elaboração do Plano de Ação Estadual de Enfrentamento a Morbimortalidade por Acidentes de Trânsito (℮-TRANSITAR)
Componentes Estratégicos para a construção de Plano de Ação Estadual de Enfrentamento à Morbimortalidade por Acidentes de Trânsito (℮-TRANSITAR, com base no roteiro definido pelo Programa Vida no Trânsito (PVT).
1- DO DIAGNÓSTICO SITUACIONAL:
- Elaboração de diagnóstico situacional sobre acidentes de trânsito, segurança viária, análise da situação de risco, por meio de um conjunto de informações que proporcione ao gestor estadual a condição de delinear o perfil do problema em seu território e em sua gestão por meio de marcadores estratégicos. Esse diagnóstico será construído a várias mãos por meio de uma visão sistêmica da situação e fundamentará a elaboração do Plano de Ação Estadual de Enfrentamento a Morbimortalidade por Acidentes de Trânsito (PAE).
2- OBJETIVO GERAL:
- Apoiar a elaboração, a implantação e o desenvolvimento do Plano de Ação Estadual de Enfrentamento a Morbimortalidade por Acidentes de Trânsito (℮-TRANSITAR), visando à redução de lesões e mortes causadas pela violência no trânsito no Estado XXXX
2.1 OBJETIVOS ESPECÍFICOS:
- Criar mecanismos para viabilizar a execução do Plano de Ação Estadual de Enfrentamento à Morbimortalidade por Acidentes de Trânsito (℮-TRANSITAR);
- Fomentar a discussão e elaboração do Plano de Ação Estadual de Enfrentamento à Morbimortalidade por Acidentes de Trânsito (℮-TRANSITAR) e de Planos de Ação Municipais;
- Desenvolver processo de capacitação das equipes técnicas que sustentam a implementação do Plano de Ação Estadual de Enfrentamento a Morbimortalidade por Acidentes de Trânsito (℮-TRANSITAR);
- Qualificar e integrar os sistemas de informação que trabalham com dados vinculados aos acidentes de trânsito;
- Identificar recursos no âmbito federal e estadual para a implementação do Plano de Ação Estadual de Enfrentamento a Morbimortalidade por Acidentes de Trânsito (℮-TRANSITAR) e de Planos de Ação Municipais;
- Desenvolver e fortalecer canais de Comunicação intra e intersetorial e com a sociedade civil envolvendo a temática da violência no trânsito; e
- Instituir um painel de monitoramento e avaliação para auxiliar no processo de acompanhem das ações do Plano de Ação Estadual de Enfrentamento à Morbimortalidade por Acidentes de Trânsito (℮-TRANSITAR).
3- METODOLOGIA
A metodologia utilizada será a proposta por Cardita e Pietro (2010) – a Estratégia de Pro-atividade e Parceria (EPP). Essa metodologia já está sendo aplicada no Brasil desde de 2010 no PVT com bons resultados. Esse método fundamenta-se na articulação intersetorial, qualificação e integração de dados, planejamento integrado e monitoramento e avaliação. Este Guia inicialmente será focado nos fatores de risco definidos nacionalmente: velocidade excessiva e direção e uso de álcool, ficando aberto a alguma especificidade locorregional.
Fonte: Guia Vida no Trânsito (BRASIL, 2017, p. 35)
- Modelo de Matriz[7]
Abaixo um modelo de Matriz que pode auxiliar os gestores na estruturação do Plano de Ação Estadual de Enfrentamento a Morbimortalidade por Acidentes de Trânsito (℮-TRANSITAR).
| Objetivo 1 | Atividades | Responsável | Parceiros | Metas | Prazos |
| Criar mecanismos de gestão para viabilizar a execução do Plano de Ação Estadual de Enfrentamento a Morbimortalidade por Acidentes de Trânsito
(℮-TRANSITAR)
|
Oficinas de trabalho fomentar a articulação interinstitucional (governamental e não governamental)
Incentivar parcerias locais com Organizações Não Governamentais (ONGs) |
Comitê Estadual Interinstitucional de Prevenção dos Acidentes de Trânsito | Detran
Universidades COSEMS Secretaria Estadual de Educação Secretaria Municipal de Saúde da Capital Polícia Rodoviária Federal (PRF) e outras entidades
|
XX Subcomissões Operacionais criadas
X Oficinas realizadas
Agenda de reunião definida
|
Até 3 meses |
| Objetivo 2 | Atividades | Responsável | Parceiros | Metas | Prazos |
| Fomentar a discussão e elaboração do Plano de Ação Estadual de Enfrentamento à Morbimortalidade por Acidentes de Trânsito (℮-TRANSITAR e de Planos de Ação Municipais | Realizar reuniões com especialistas para o delineamento do plano
Organizar Oficina de Trabalho com entidades Governamentais e Não Governamentais para identificar prioridades |
Comitê Estadual Interinstitucional de Prevenção dos Acidentes de Trânsito | Detran
Universidades COSEMS Secretaria Estadual de Educação Secretaria Municipal de Saúde da Capital Conselho Estadual de Saúde e ONGs |
X Oficinas realizadas
X Reuniões realizadas
1 Plano de Ação Estadual elaborado e aprovado na CIB |
Até 5 meses |
| Objetivo 3 | Atividades | Responsável | Parceiros | Metas | Prazos |
| Desenvolver processo de capacitação de gestores/equipes técnicas que sustentam a implementação do Plano de Ação Estadual de Enfrentamento a Morbimortalidade por Acidentes de Trânsito (℮-TRANSITAR ) | Realização de Oficinas locorregionais
Realização de Vídeo Conferência (VC) por região de saúde
Fornecer apoio à estruturação das coordenações municipais do PVT Realização de atividades educativas e de Promoção da Saúde nos municípios prioritários e regiões de saúde do Estado
Realização de Fórum sobre a temática dos Acidentes de Trânsito e Segurança Viária |
Comitê Estadual Interinstitucional de Prevenção dos Acidentes de Trânsito | Universidades
COSEMS Secretaria Estadual de Educação Secretaria Municipal de Saúde da Capital Conselho Estadual de Saúde Detran
|
X Oficinas realizadas
X trabalhadores capacitados
X Vídeo conferências (VC) realizadas
1 Fórum sobre a temática dos Acidentes de Trânsito e Segurança Viária realizado |
Até 6 Meses |
| Objetivo 5 | Atividades | Responsável | Parceiros | Metas | Prazos |
| Identificar recursos no âmbito federal e estadual para a implementação Plano de Ação Estadual de Enfrentamento a Morbimortalidade por Acidentes de Trânsito (℮-TRANSITAR e de Planos de Ação Municipais | Realizar levantamento de portarias que destinam recursos para o enfrentamento a violência no trânsito
Mapear as emendas parlamentares destinadas a programas e projetos vinculados ao enfrentamento a violência no trânsito
Identificar nos orçamentos municipais propostas vinculadas ao enfrentamento a violência no trânsito |
Comitê Estadual Interinstitucional de Prevenção dos Acidentes de Trânsito | COSEMS
Detran Secretaria Estadual de Educação Secretaria Municipal de Saúde da Capital Polícia Rodoviária Federal (PRF) Universidades |
XX Portarias catalogadas
XX Emendas identificadas
XX propostas identificadas |
Até 3 meses |
| Objetivo 6 | Atividades | Responsável | Parceiros | Metas | Prazos |
| Desenvolver e fortalecer Canais de Comunicação intra e intersetorial e com a sociedade civil envolvendo a temática da violência no trânsito | Identificar temas estratégicos para trabalhar com a temática do trânsito
Realizar encontros com os órgãos de comunicação para trabalhar temas inerentes o enfrentamento aos acidentes de trânsito Definir plano de comunicação para o enfrentamento aos acidentes de trânsito
|
Comitê Estadual Interinstitucional de Prevenção dos Acidentes de Trânsito | COSEMS
Detran Secretaria Estadual de Educação Secretaria Municipal de Saúde da Capital Polícia Rodoviária Federal (PRF) Universidades
|
XX Temas identificados
XX encontros realizados
1 Plano de comunicação definido |
Até 4 meses |
| Objetivo 7 | Atividades | Responsável | Parceiros | Metas | Prazos |
| Instituir um painel de monitoramento e avaliação para auxiliar no processo de acompanhamento
das ações do PAE (℮-TRANSITAR) |
Realização de oficina de trabalho para discutir e elaborar o painel de monitoramento | Comitê Estadual Interinstitucional de Prevenção dos Acidentes de Trânsito | COSEMS
Detran Secretaria Estadual de Educação Secretaria Municipal de Saúde da Capital Polícia Rodoviária Federal (PRF) Universidades |
1 proposta de painel de monitoramento e avaliação elaborada
X Boletins elaborados |
3 meses |
—
Notas:
[1] Site do G1 http://g1.globo.com/Noticias/Brasil/0,,MUL839165-5598,00-OMS+ATE+TRANSITO+MAT ARA+MAIS+QUE+AIDS+NO+MUNDO.html
[2] Destacam-se os estados do Paraná, Pernambuco, Paraíba e Bahia e os municípios de Teresina, Campo Grande, Curitiba, Palmas, Belo Horizonte, Salvador, São José dos Pinhais/PR, Foz de Iguaçu/PR e Manaus e outros municípios com iniciativas dessa natureza.
[3] A atividade de reclassificação de vítimas é realizada pela técnica de relacionamento probabilístico, utilizando o aplicativo Reclink.
[4] Sugere-se a realização da análise para todos os mortos e, se houver um número muito elevado de feridos graves, capaz de inviabilizar a análise de todos, deve-se deles extrair uma amostra aleatória para a análise.
[5] Para conhecer a dinâmica de construção do QMI, consultar o Guia Vida no Trânsito, unidade 3 – Análise de Fatores de Risco.
[6] Coordenado pelo Ministério da Saúde, em uma articulação interministerial e parceria com a Organização Pan-Americana da Saúde (Opas), o Projeto Vida no Trânsito foi lançado em 2010 como parte da iniciativa internacional denominada Road Safety in Ten Countries (RS 10) sob a coordenação da OMS e formado por um consórcio de instituições, como: Association for Safe Internacional Road Travel (ASIRT); Centers for Sustainable Transport (EMBARQ); Global Road Safety Partnership (GRSP); Johns Hopkins Bloomberg School of Public Health (JHU) e World Bank Global Road Safety Facility (GRSF) e implantado, inicialmente, nas cidades de Belo Horizonte/MG, Campo Grande/MS, Curitiba/PR, Palmas/TO e Teresina/PI. Em 2013 foi expandido para todas as capitais e municípios com mais de um milhão de habitantes e os municípios de São José dos Pinhais e Foz do Iguaçu, ambos no Paraná.
[7] Modelo de Matriz adaptada do Plano de Ação do Componente Nacional do Projeto Vida no Trânsito (PVT) e da Plano de Trabalho da SES-PR Experiência do PVT do Estado do Paraná.































